EasyManua.ls Logo

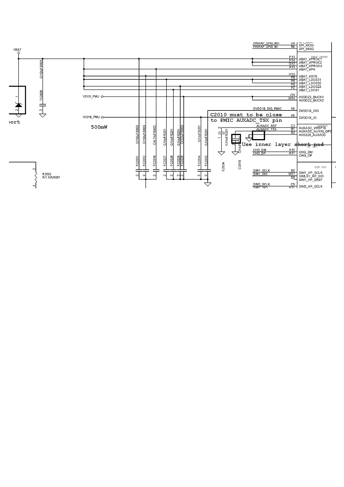
Blu Grand Max - MT6350 Power Management

Blu Grand Max
45 pages
Print Icon
To Next Page IconTo Next Page
To Next Page IconTo Next Page
To Previous Page IconTo Previous Page
To Previous Page IconTo Previous Page
Loading...
24

Other manuals for Blu Grand Max

Related product manuals