EasyManua.ls Logo

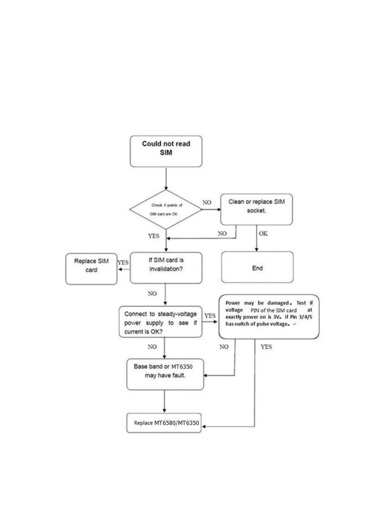
Blu Grand Max - Chapter5 TROUBLE SHOOTING Test flow chart of test SIM card

Blu Grand Max
45 pages
Print Icon
To Next Page IconTo Next Page
To Next Page IconTo Next Page
To Previous Page IconTo Previous Page
To Previous Page IconTo Previous Page
Loading...
Chapter5
TROUBLE SHOOTING Test flow chart of test SIM card
41

Other manuals for Blu Grand Max

Related product manuals