EasyManua.ls Logo

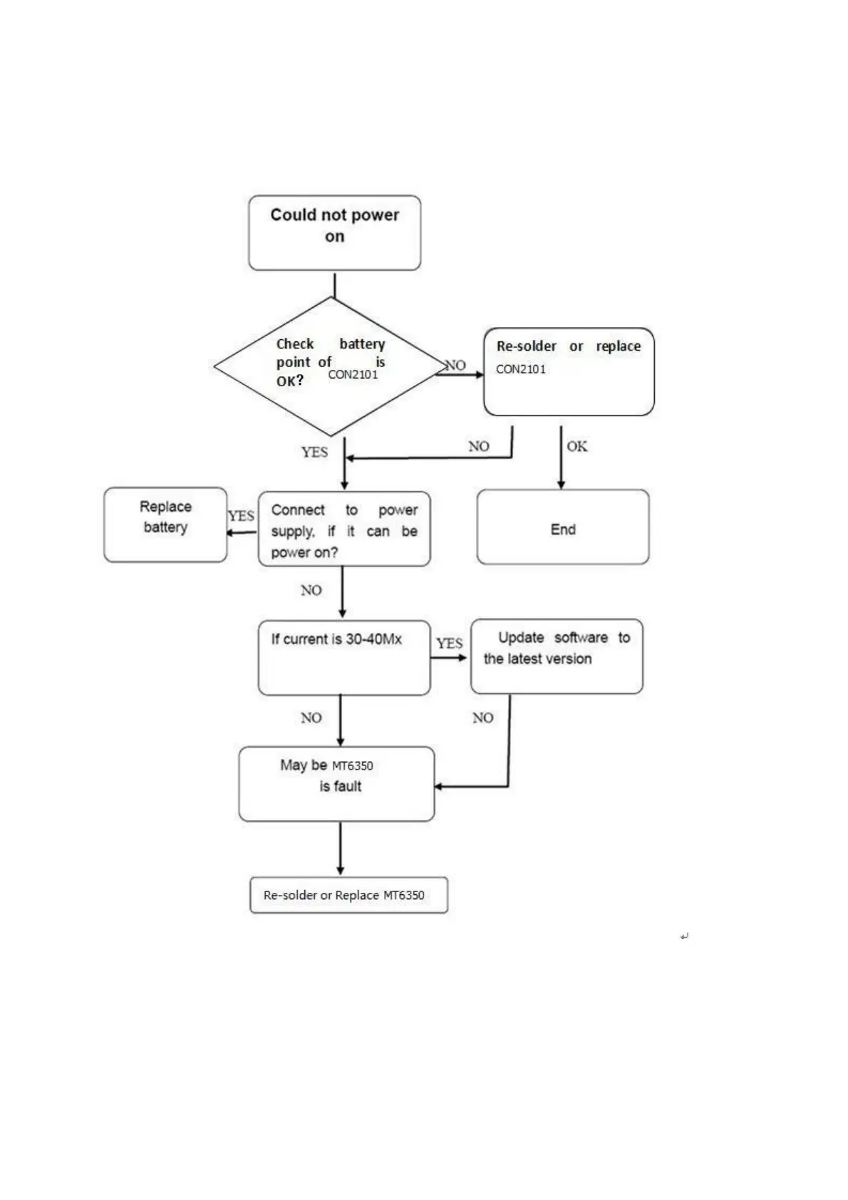
Blu Grand Max - Test flowchart of can not power on (main)

Blu Grand Max
45 pages
Print Icon
To Next Page IconTo Next Page
To Next Page IconTo Next Page
To Previous Page IconTo Previous Page
To Previous Page IconTo Previous Page
Loading...
Test flowchart of can not power on (main)
42

Other manuals for Blu Grand Max

Related product manuals