EasyManua.ls Logo

Bosch HBLP751UCC - Page 41

Bosch HBLP751UCC
45 pages
Print Icon
To Next Page IconTo Next Page
To Next Page IconTo Next Page
To Previous Page IconTo Previous Page
To Previous Page IconTo Previous Page
Loading...
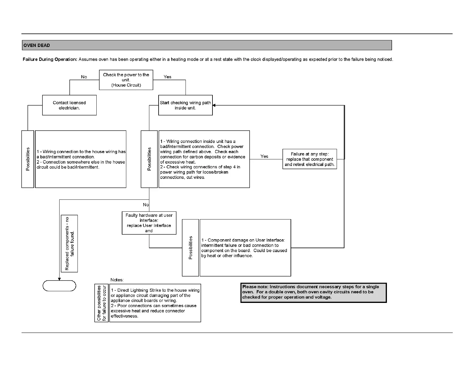
58300000181895 ARA EN A JUNE 2014 Service Manual for Bosch Benchmark Series Built-in Wall Ovens
Page 41 of 45
Copyright by BSH Home Appliances Corporation 1901 Main St Suite 600 Irvine, CA 92614 800 944-2904
This material is intended for the sole use of BSH authorized persons and may contain confidential and proprietary information. Any unauthorized review, use, copying, disclosure, or distribution in any format is prohibited.

Table of Contents

Related product manuals