EasyManua.ls Logo

Bpt NVM/301 US - System Kit Overview; Novakit Usage Warning

Bpt NVM/301 US
12 pages
Print Icon
To Next Page IconTo Next Page
To Next Page IconTo Next Page
To Previous Page IconTo Previous Page
To Previous Page IconTo Previous Page
Loading...
9
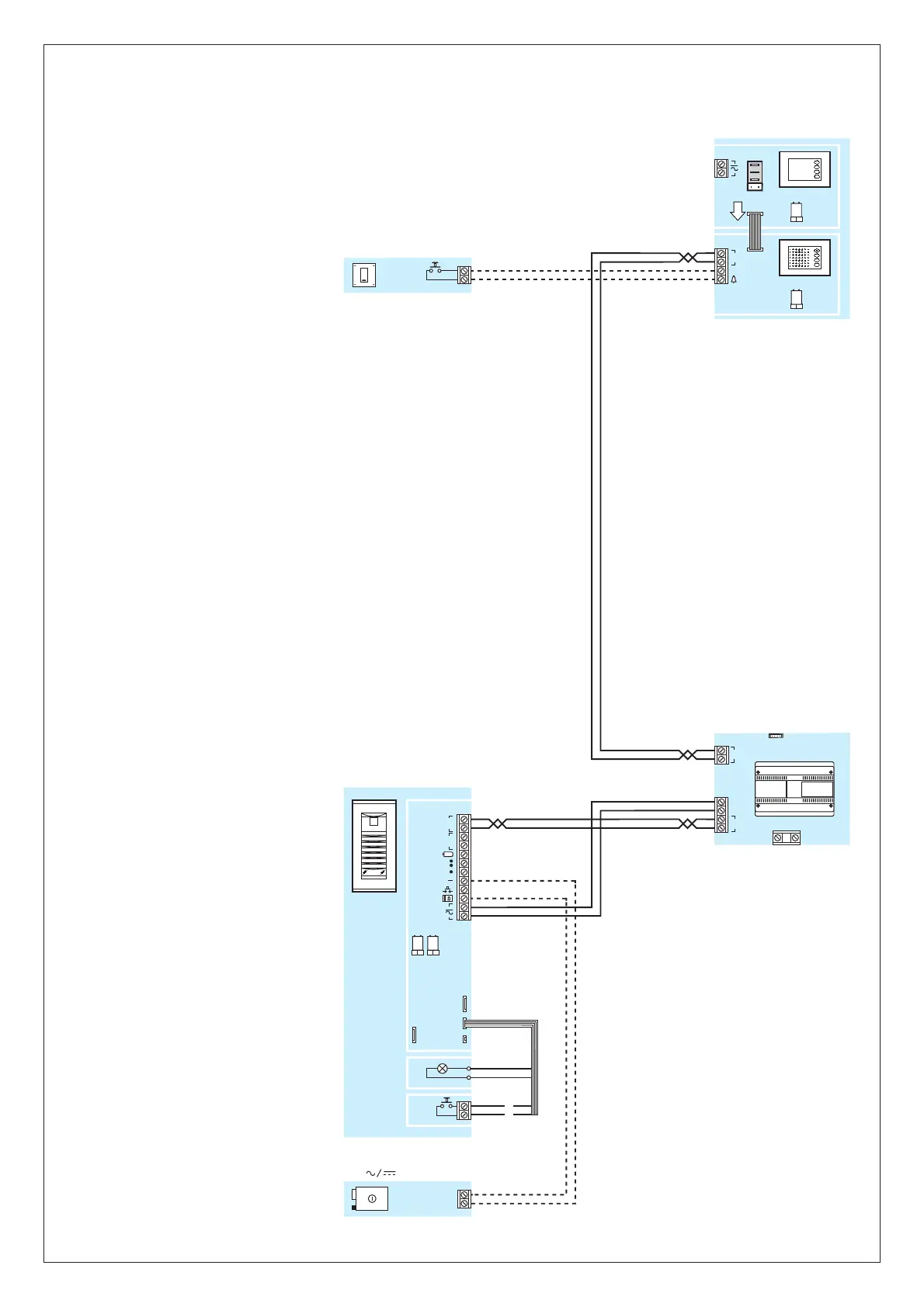
12V
HEV/301(HEVC/301)
1
CN1
CN3
CN5
CN4
N
M
SW1 SW2
G
VA/301
CN1
M2
B OUT
M1
+
-
B IN
B IN
B OUT
CN1
CN1
M1
NVM/301+NC/321
SW1
SW1
CP
-
M1
B
BUS
LOCAL
SW2
LN
NOVAKIT/..
WARNING!
The units included in this kit can also be
used individually to realize multi-family
installations.
Cross section of cables: see entry panel
instructions.
ATENCION!
Los aparatos que componen este kit pue-
den ser utilizados individualmente para
realizar instalaciones multifamiliares.
Para la sección de los conductores ver las
instrucciones de la placa exterior.
CP: Personal door-bell button.
Pulsador de llamada desde el rellano.

Related product manuals