EasyManua.ls Logo

brainchip Akida Edge Al Box - Setup Diagram

brainchip Akida Edge Al Box
8 pages
Print Icon
To Previous Page IconTo Previous Page
To Previous Page IconTo Previous Page
Loading...
Quick Start Guide Version 1.0 Brainchip ©2024 8
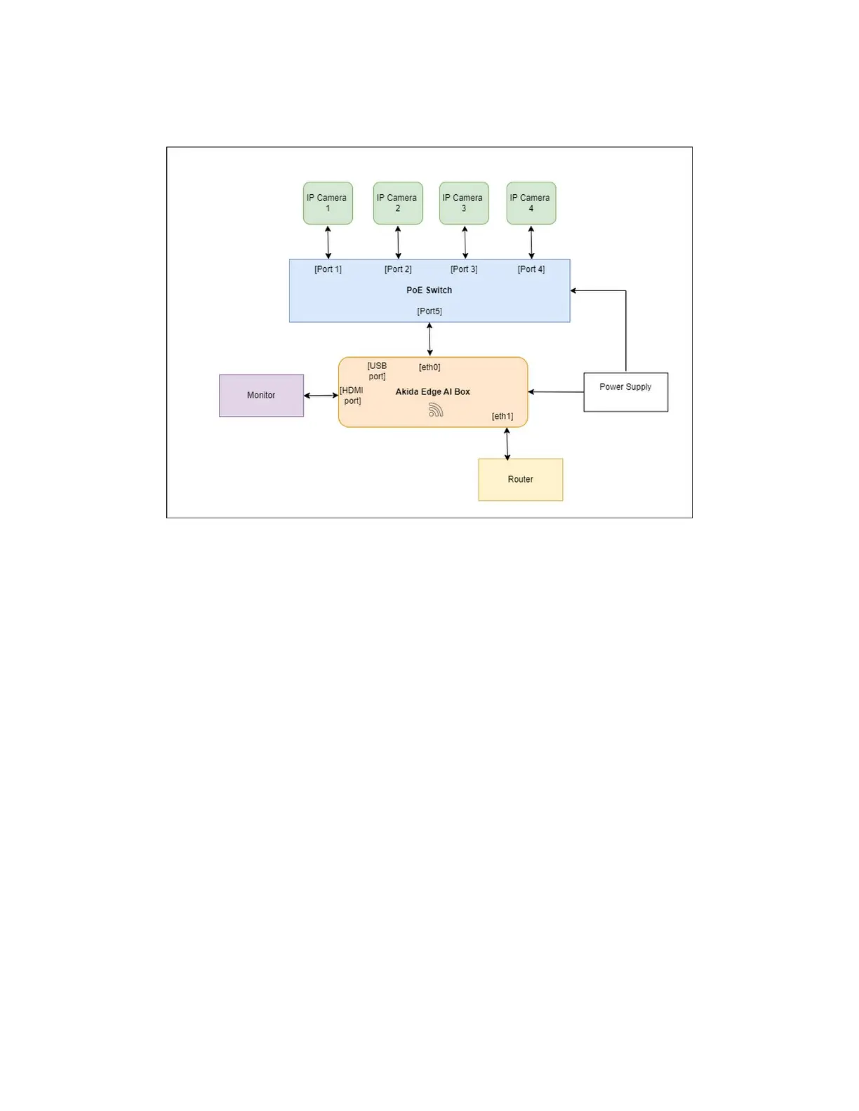
9. Setup Diagram
For more detailed specifications and links, please refer to the Akida Edge AI Box
User Guide.