EasyManua.ls Logo

BURREL S22 - GPS Functionality Flowchart; GPS Coordinate Acquisition Process; Saving and Sending GPS Data

Default Icon
60 pages
Print Icon
To Next Page IconTo Next Page
To Next Page IconTo Next Page
To Previous Page IconTo Previous Page
To Previous Page IconTo Previous Page
Loading...
13
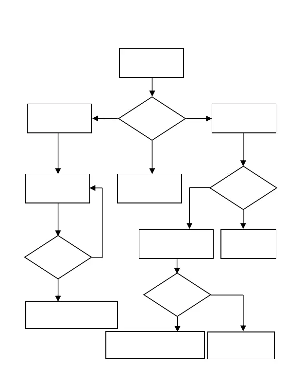
GPS working flow chart
Switch Position
ON
Mode
ON
GPS
Coordinate
Camera Mode
Setup
ON
ON
Camera Mode
Work ing
Search GPS
Coordinate
GPS function
dont work
Camera Mode
Setup
OFF
G-sensor
Triggered
Camera take photo
Update coordinate
GPS function
don’t start
Get GPS
Coordinate
NO
Save GPS Coordinate
Update it every 3 minutes
YES
NO
YES
Get GPS
Coordinate
Save GPS info,Send picture
with new GPS info
YES
Send picture with
old GPS info
NO
Camera take photo
Update coordinate

Related product manuals