EasyManua.ls Logo

BURREL S22 - Camera Tracker Flowchart; Camera Tracker Activation and Status; Anti-theft System Operation; Photo Capture with GPS Integration

Default Icon
60 pages
Print Icon
To Next Page IconTo Next Page
To Next Page IconTo Next Page
To Previous Page IconTo Previous Page
To Previous Page IconTo Previous Page
Loading...
14
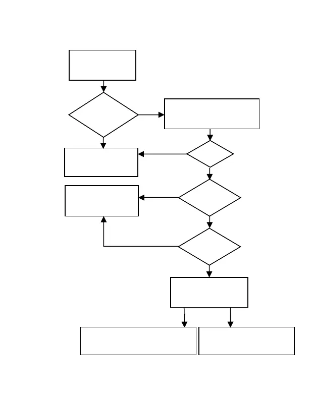
Camera Tracker working flow chart
Switch Position
OFF
Mode
ON
Camera
Tracker
ON
Camera Mode
Setup
Password
ON
Get GPS info, then save it and
Send picture with new GPS info
Not get GPS info,Send
picture with old GPS info
Password and GPS
coordinate must be on
Mode
ON
Anti-theft function
dont work
Mode
ON
OFF
FF
Switch
position
ON
Anti-theft function
dont start
Mode
ON
OFF
FF
G-sensor
Tiggered
NO
YES
Camera take photo
Search GPS
OFF
FF

Related product manuals