EasyManua.ls Logo

BURREL S22 - Page 53

Default Icon
60 pages
Print Icon
To Next Page IconTo Next Page
To Next Page IconTo Next Page
To Previous Page IconTo Previous Page
To Previous Page IconTo Previous Page
Loading...
12
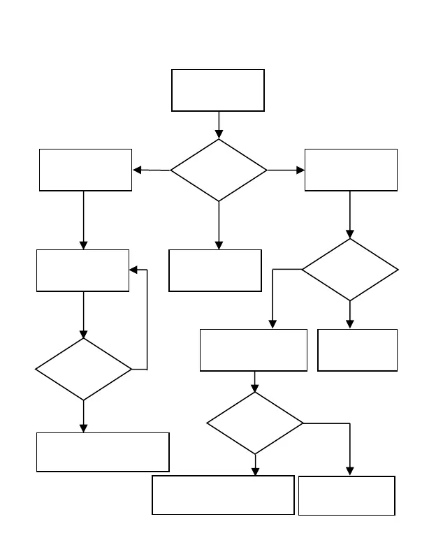
GPS-toimintakaavio
Kytkimen
asento
PÄÄLLÄ
Tila
ÄLLÄ
GPS
Koordinaatit
Kamera-tila
Asennus
ÄL
ÄL
Kamera-tila
Työskentelee
Etsi
GPS-koordinaati
t
GPS-toiminto
älä työskentele
Kamera-tila
Asennus
POI
S
ÄLT
Ä
G-anturi
Laukaistu
Kamera ota kuva
ivitä koordinaatit
GPS-toiminto
älä aloita
Hanki GPS
Koordinaatit
EI
Tallenna
GPS-koordinaatit
ivitä joka 3. minuutti
KY
LLÄ
EI
KY
LLÄ
Hanki GPS
Koordinaatit
Tallenna GPS-tiedot, lähetä
kuva uusilla GPS-tiedoilla
KY
LLÄ
Lähetä kuva
vanhoilla
GPS-tiedoilla
EI
Kamera ota kuva
Päivitä koordinaatit

Related product manuals