EasyManua.ls Logo

BURREL S22 - Page 54

Default Icon
60 pages
Print Icon
To Next Page IconTo Next Page
To Next Page IconTo Next Page
To Previous Page IconTo Previous Page
To Previous Page IconTo Previous Page
Loading...
13
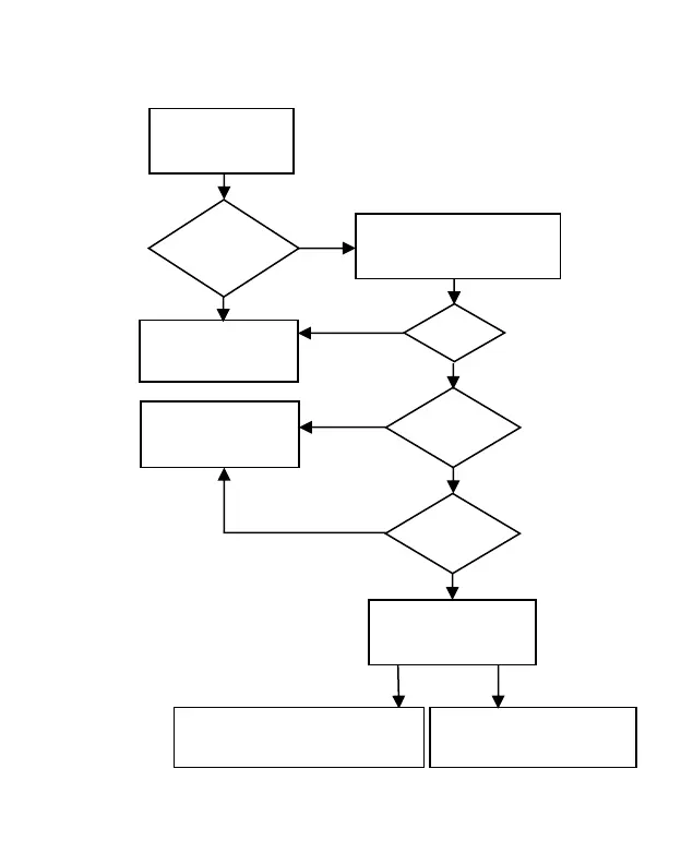
Kameravalvonnan työnkulkukaavio
Kytkimen
asento
POIS PÄÄLTÄ
Tila
ÄLLÄ
Kamera
Seuranta
ÄL
Kamera-tila
Asennus
Salasana
ÄLL
Ä
Hanki GPS-tiedot, tallenna ja
lähetä kuva uusilla GPS-tiedoilla
Ei saa GPS-tietoja,Lähetä
kuva vanhoilla
GPS-tiedoilla
Salasanan ja
GPS-koordinaattien pitää
olla päällä
Tila
ÄLLÄ
Murtohälytintoimi
nto
älä työskentele
Tila
ÄLLÄ
OFF
Kytkin
asento
ÄL
Murtohälytintoimi
nto
älä aloita
Tila
ÄLLÄ
OFF
G-anturi
Laukaistu
EI
KYL
Kamera ota kuva
Etsi GPS
OFF

Related product manuals