EasyManua.ls Logo

CABASSE MT32 - Subwoofer Operation and Technical Data; Phase Alignment and Connection Methods

CABASSE MT32
8 pages
Print Icon
To Next Page IconTo Next Page
To Next Page IconTo Next Page
To Previous Page IconTo Previous Page
To Previous Page IconTo Previous Page
Loading...
e n g l i s h
Phase
In order to maintain the phase relationship and frequency
balance of the loudspeaker system, both loudspeakers must
be properly connected to the power amplifier. When properly
connected, the cones of the drivers of both loudspeakers will
move in the same direction when driven by identical speakers
will move in the same signals. If the cones move in opposite
directions, the resulting out of phase signals will create a per-
ceptible power loss, particularly in the low frequencies. The
stereophonic message will also be degraded. Amplifier and
speaker manufacturers typically indicate connection pola-
rity in one of two ways: red and black or plus and minus.
In either case, always connect red or plus to red or plus and
black or minus to black or minus. Connections should be
identical for both channels. To check that the speakers are
in correct phase, switch the system to mono while music is
being played. if the amplifier does not have a phase inver-
sion switch, it will be necessary to
change over the connections on
one only of the loudspeakers. If in
correct phase, the image should
be distinctly located between the
loudspeakers with a slight loss of
bass and low midrange level. If the
image is confused and not cen-
trally located and there is a dras-
tic loss of bass and low midrange
level, recheck your connections.
HOME THEATER CONNECTIONS WITH
AN ACTIVE SUBWOOFER
Subwoofer positioning
With a crossover point below or around 150 Hz, the instal-
lation position of subwoofers is not limited as human ears
and brains are not able to identify the emitting point of such
low frequencies. To get the best result, it is recommended to
try different positions and choose the one giving the best res-
ponse in the low frequencies, taking into account the room
acoustics.
Hooking up the subwoofer
2 possibilities are offered to connect the subwoofer with your
system:
the Cinch-RCA LINE IN
7
when the integrated amplifier or AV
amplifier is fitted with a LFE or Subwoofer output.
the HIGH-LEVEL IN
8
and HIGH-LEVEL OUT
9
stereo ter-
minals using loudspeaker cables. Note that in this case the left
annd right low-frequencies are mixed by the amplifier of the
subwoofer.
Home Cinema interconnection with the Cinch
RCA input 7
Use a RCA-RCA coaxial cable from the LFE / Subwoofer of
the AV-amplifier or the stereo amplifier.
Interconnections with the HIGH LEVEL IN
8
terminals
If the preamp section of your Hi-Fi or audio-video system is
not fitted with a low level variable Cinch-RCA output (LFE or
subwoofer output), use its loudspeaker outputs and connect
them to the subwoofer HIGH LEVEL IN terminals with a pair
of loudspeaker cables.
Be careful when connecting not to cross (-) and (+) cord of
either L (left) or R (right) channel. Such a phase inversion
might damage your main amplifier.
Connections to HIGH LEVEL OUTPUTS
9
These outputs can be used to bring the signal to the main
loudspeaker systems.
The signal from the L (left) and R (right) to speakers plugs
is the one being brought in by the from receiver connectors.
These outputs can thus be used to bring the signal to the
main loudspeaker systems.
Attention
before operating the unit,
be sure that the
110-120 V / 220-240V
voltage
-
switch of your
unit is set accordingly
with that of your local
power voltage.
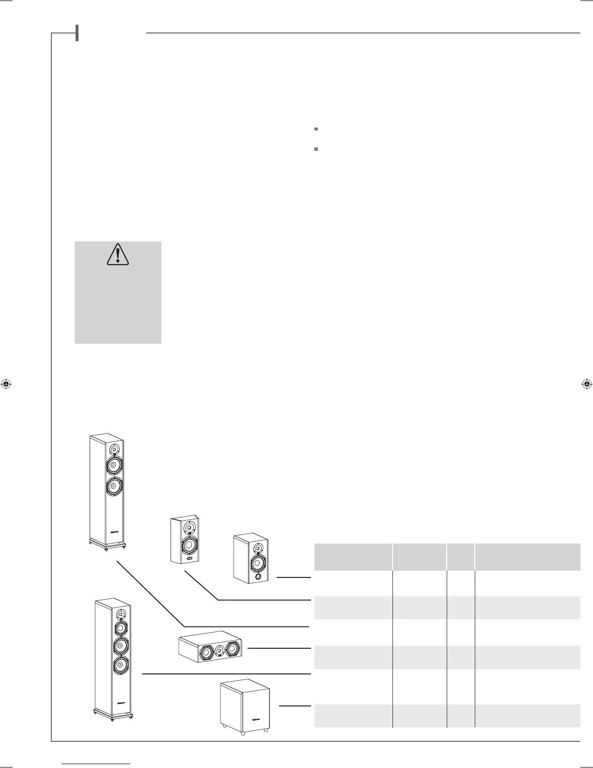
MT32 Position Ways Drivers complement Sensivity Cross-over Frequency Nominal Minimum Power Peak Standard Dimensions Weight
1W/1m points response impedance impedance handling power finish h x w x d (cm) (kg)
(dB) (Hz) (Hz) (ohms) (ohms) (Watt) (Watt) h x w x d (”) (lbs)
ANTIGUA
bookshelf/ 2 1 x Tweeter DOM 37 88 2,660 57-23,000 8 4,3 75 550 ebony / walnut 41 x 22 x 30 cm 7.5 kg
main speaker stand 1 x 17 cm 17TN15
16.1 x 8.7 x 11.8”
16.5 lbs
PAMPERO
bookshelf/ 2 1 x tweeter DOM37 87 2,625 75-23,000 8 4 70 500 ebony / walnut 34 x 22 x 11.4 cm 4
surround speaker on wall 1 x 13 cm 13T15N
13.4 x 8.7 x 4.5”
8.8 lbs
JERSEY
floorstanding 2 1 x Tweeter DOM 37 89 2,640 57-23,000 8 4,6 100 700 ebony / walnut 100 x 22 x 32 cm 15.6 kg
main speaker 2 x 17 cm 17TN15
39.4 x 8.7 x 12.6”
34 lbs
SOCOA
on/under 2 1 x Tweeter DOM 37 88 2,700 64-23,000 8 4,6 85 600 ebony / walnut 16 x 47 x 37 8.5 kg
center screen 2 x 13 cm 13TN15
6.3 x 18.5 x 14.6”
18.7 lbs
ALDERNEY
floorstanding 3 1 x Tweeter DOM 37 90 850-3,400 60-23,000 8 3,5 110 770 ebony / walnut 109 x 23 x 35 cm 21 kg
main speaker 1 x 13 cm 13TN15
43 x 9 x 13.8”
46.3 lbs
2 x 17 cm 17TN15
ORION
floorstanding 1 1 x 21 cm 21MT3 active adjustable 35-200 active active 200 400 ebony / walnut 42 x 30 x 43 cm 16.5 kg
active subwoofer
30-180
16.5 x 11.8 x 16.9”
36.3 lbs
SPECIFICATIONS & TECHNICAL DATA

Related product manuals