EasyManua.ls Logo

Centurion 004666-0 - Section 7 - Electrical Data

Default Icon
48 pages
Print Icon
To Next Page IconTo Next Page
To Next Page IconTo Next Page
To Previous Page IconTo Previous Page
To Previous Page IconTo Previous Page
Loading...
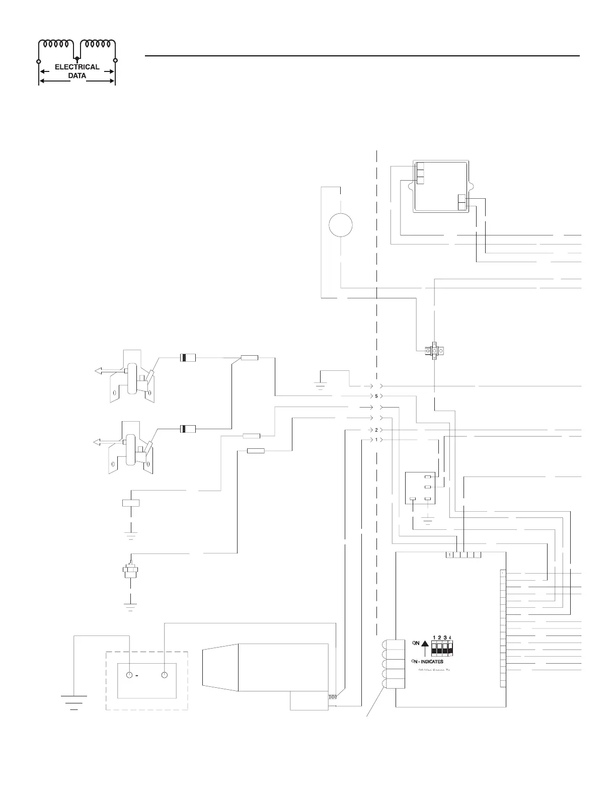
TX - TRANSFORMER, 16 Vac 56 VA & 16 Vac 1 VA
(
DUAL SEC.
)
0
CUS
T
O
MER
SU
PPLIE
D
BLA
CK
BATTERY
12V
L
OP
HT
O
0
S
P
2
S
P
1
IM2
86
85
IM1
D
D
DIA
G
RAM KE
Y
D
S
W - P
C
B M
OU
NTED DIP
S
WIT
CH
CB2 - CIRCUIT BREAKER
,
ALTERNATOR EXCITATIO
N
C
B1 - MAIN
OU
TP
U
T BREAKE
R
B
C
R - BATTERY
C
HAR
G
E RELA
Y
HT
O
- HI
G
H
O
IL TEMPERAT
U
RE
S
WIT
CH
G
RD -
CO
NTR
O
L PANEL
G
R
OU
N
D
I
C
T - INTER
CO
NNE
C
TI
O
N TERMINAL
S
TB - IN
SU
LATED TERMINAL BL
OCK
S
W2 -
S
ET EXER
C
I
S
E
S
WIT
CH
S
W1 - A
U
T
O
/
O
FF
/
MAN
U
AL
S
WIT
CH
L
O
P - L
O
W
O
IL PRE
SSU
RE
S
WIT
CH
IM2 - IGNITION MODULE
,
CYLINDER #
2
IM1 - IGNITION MODULE
,
CYLINDER #
1
SC
R -
S
TARTER
CO
NTA
C
T
O
R RELA
Y
F
S
- F
U
EL
SO
LEN
O
I
D
SP1
,
SP2 - SPARK PLUG
S
SC
-
S
TARTER
CO
NTA
C
T
OR
I
C
- INLINE
CO
NNE
C
T
OR
F1 - F
US
E 1
5
AM
P
F2 - F
US
E
5
AM
P
S
M -
S
TARTER M
O
T
OR
D - DI
O
D
E
BA - BR
US
H A
SS
EMBL
Y
L.E.D - ALARM INDI
C
AT
O
R
S
3 - 50 Hz O
p
eratio
n
4 -
S
PAR
E
PRINTED
C
IR
CU
IT B
O
AR
D
1 - 20 Vac Sense Transformer
2 - R
e
mot
e
Not A
u
t
o
SM
RED
SC
I
C
I
C
I
C
1
3
1
6
C1
56
85
86
A
B
0
SCR
85
86
1
8
1
3
3
1
0
6
4
1
6
1
3
86
J1
2
2
39
224
CO
NTR
OL
D
SW
13
14
16
15
12
17
0
3
4
5
10
7
9
8
6
11
14
17
2
3
56
22
5
1
5
1
5A
66A
1
94
18
1
56
3
2
J2
5
4
1
8
1
3
1
6
351
1
4
1
86
4
1
8
56
14
1
3
0
TB
56
1
8
14
351
1
3
1
3
C
HAR
G
E
R
BATTERY
EN
G
INE WIRIN
G
14
0
F
S
14
0
0
14
1
3A
0
224B
22
5B
22
5B
1
4
0
224B
1
3A
0
+
-
2
1
3
1
2
24 Generac
®
Power Systems, Inc.
Section 7 — Electrical Data
Centurion 11, 13 and 15 kW Air-cooled Generators
Wiring Diagram - Drawing No. 0D8500-B

Table of Contents

Related product manuals