EasyManua.ls Logo

Centurion 004666-0 - Exploded Views and Parts Lists

Default Icon
48 pages
Print Icon
To Next Page IconTo Next Page
To Next Page IconTo Next Page
To Previous Page IconTo Previous Page
To Previous Page IconTo Previous Page
Loading...
26 Generac
®
Power Systems, Inc.
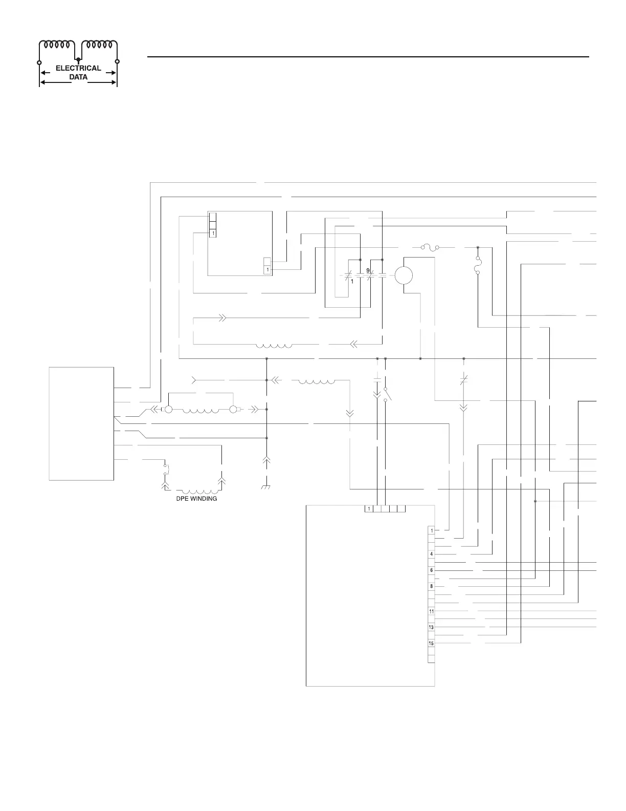
Section 7 — Electrical Data
Centurion 11, 13 and 15 kW Air-cooled Generators
Electrical Schematic - Drawing No. 0D8501-B
IM1 - IGNITION MODULE
,
CYLINDER #
1
IM2 - IGNITION MODULE
,
CYLINDER #
2
L
O
P - L
O
W
O
IL PRE
SSU
RE
S
WIT
CH
SP1
,
SP2 - SPARK PLUG
S
S
W1 - A
U
T
O
/
O
FF
/
MAN
U
AL
S
WIT
CH
S
W2 -
S
ET EXER
C
I
S
E
S
WIT
CH
S
M -
S
TARTER M
O
T
OR
TX - TRANSFORMER, 16 Vac 56 VA & 16 Vac 1 VA
(
DUAL SEC.
)
CB1 - CIRCUIT BREAKER
,
MAIN OUTPU
T
F
S
- F
U
EL
SO
LEN
O
I
D
F1 - F
US
E 1
5
AM
P
HT
O
- HI
G
H
O
IL TEMPERAT
U
RE
S
WIT
CH
B
C
R - BATTERY
C
HAR
G
E RELA
Y
DIA
G
RAM KE
Y
SC
-
S
TARTER
CO
NTA
C
TE
R
2
1
5
3
4
J2
2
1
3
2
1
14
1
6
17
12
1
0
9
J1
7
5
3
2
1
F2 - F
US
E
5
AM
P
BA - BR
US
H A
SS
EMBL
Y
CB2 - CIRCUIT BREAKER
,
ALT. EXCITATIO
N
D - DI
O
D
E
SC
R -
S
TARTER
CO
NTA
C
T
O
R RELAY
1
5
2
2
3
224
7
7
FIELD
11
4
22
6
162
RE
GU
LAT
OR
ELE
C
TR
O
NI
C
V
O
LTA
GE
0
0
4
22
0
11
0
1
3A
66
0
85
HT
O
0
6
4
WINDIN
G
1
3A
77
66
B
CR
L
OP
351
4
S
W
2
86
22
5
0
0
0
1
3A
224B
BATTERY
C
HAR
G
E
R
22
5B
22
11
F1
224A
1
5A
1
5
1
3
CO
NTR
OL
B
O
AR
D
PRINTED
C
IR
CU
I
T
66A
2
39
22
5
224
17
1
5
0
1
5A
1
94
2
3
14
86
4
1
8
56
1
94
66A
22
5A
0
14
14
14
22
5
224
C
B
2
55
F2
66A
66A
0
EN
G
INE R
UN
WINDIN
G
BATTERY
C
HAR
GE
1
3
2
39
0
C
2-1
1
C
2-
4
C
2-1
0
0
C
2-
9
(
STATOR
)
C
1-
6
C
2-
7
C
2-
8
(
STATOR
)
C
2-
3
C
1-
4
C
1-
3
C
2-
1
BA
C
2-
2
7
7
6
3
9
4
224A
22
5A
0
1
94
2
3

Table of Contents

Related product manuals