EasyManua.ls Logo

Chrysler 2005 Pacifica - Page 99

Chrysler 2005 Pacifica
420 pages
Print Icon
To Next Page IconTo Next Page
To Next Page IconTo Next Page
To Previous Page IconTo Previous Page
To Previous Page IconTo Previous Page
Loading...
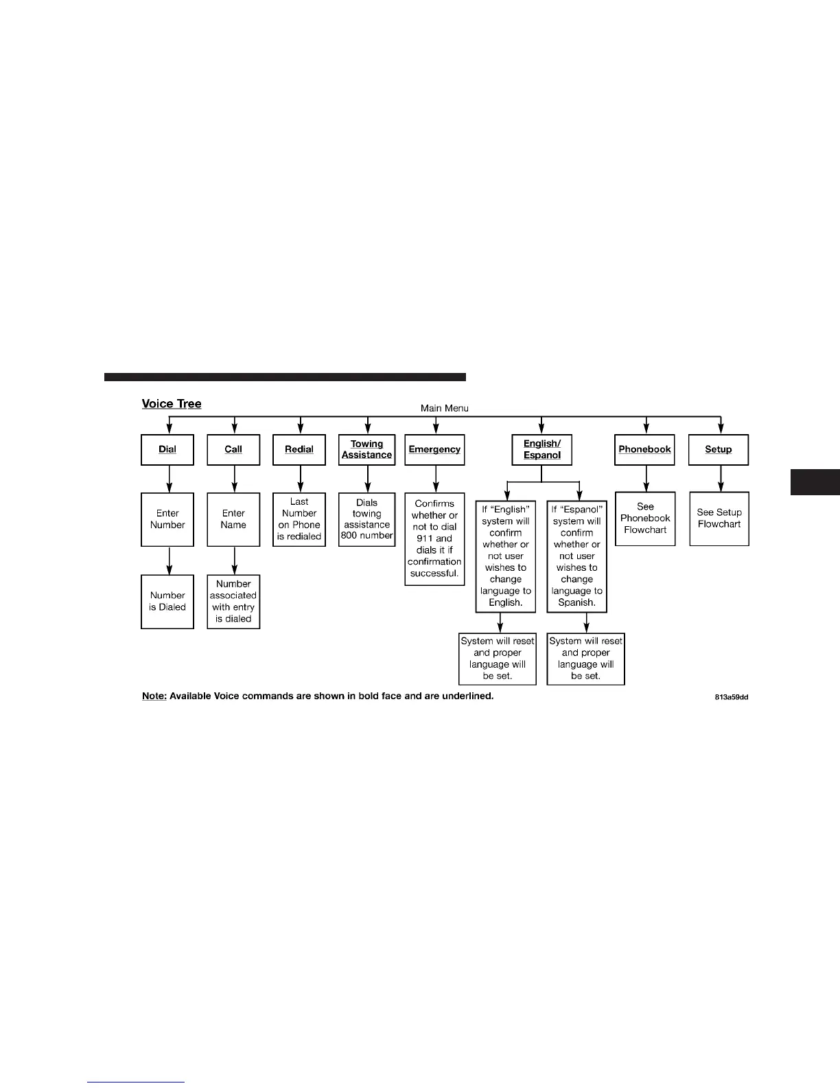
UNDERSTANDING THE FEATURES OF YOUR VEHICLE 99
3

Table of Contents

Related product manuals