EasyManua.ls Logo

Chrysler 2006 Pacifica - Page 103

Chrysler 2006 Pacifica
440 pages
Print Icon
To Next Page IconTo Next Page
To Next Page IconTo Next Page
To Previous Page IconTo Previous Page
To Previous Page IconTo Previous Page
Loading...
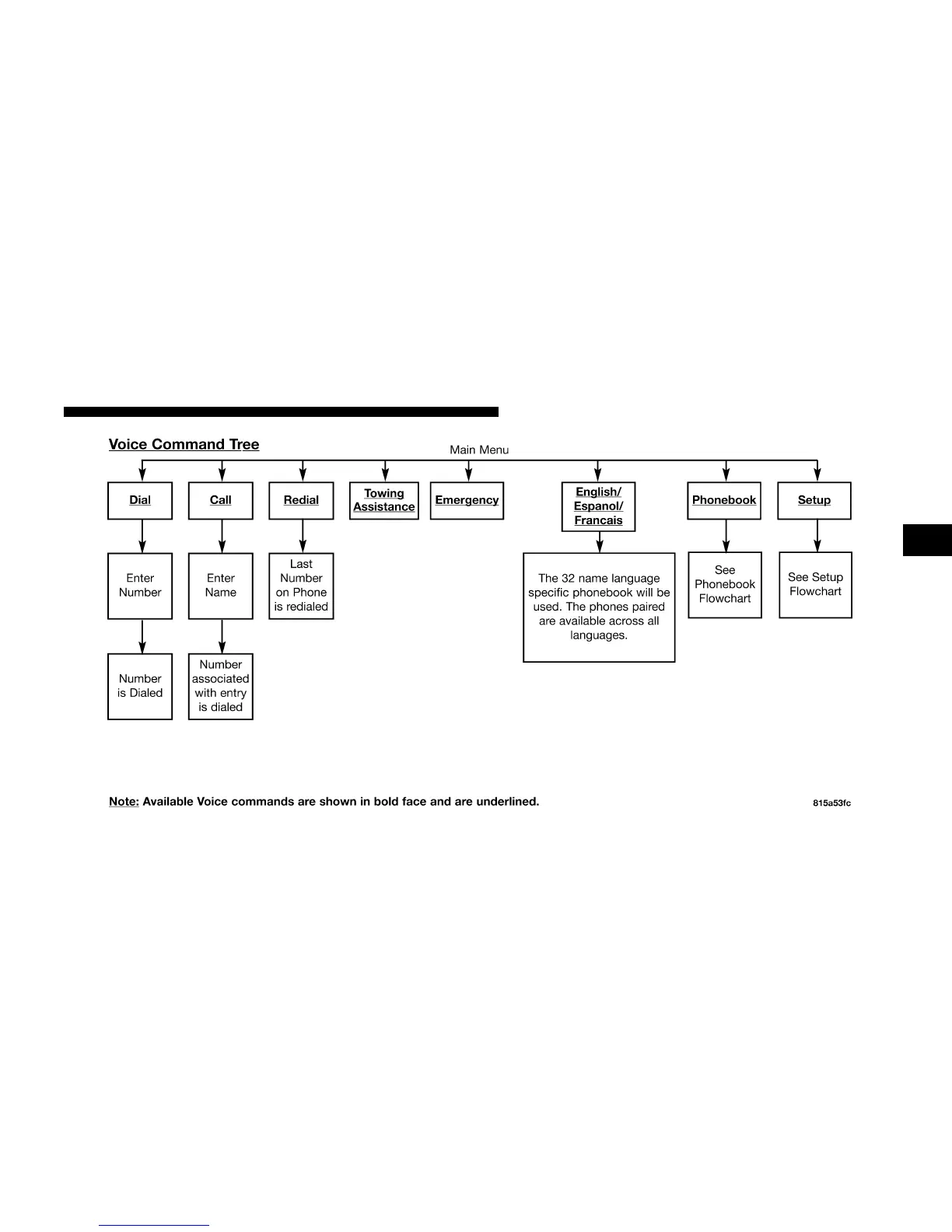
UNDERSTANDING THE FEATURES OF YOUR VEHICLE 103
3

Table of Contents

Related product manuals