EasyManua.ls Logo

Chrysler Sebring - Page 116

Chrysler Sebring
474 pages
Print Icon
To Next Page IconTo Next Page
To Next Page IconTo Next Page
To Previous Page IconTo Previous Page
To Previous Page IconTo Previous Page
Loading...
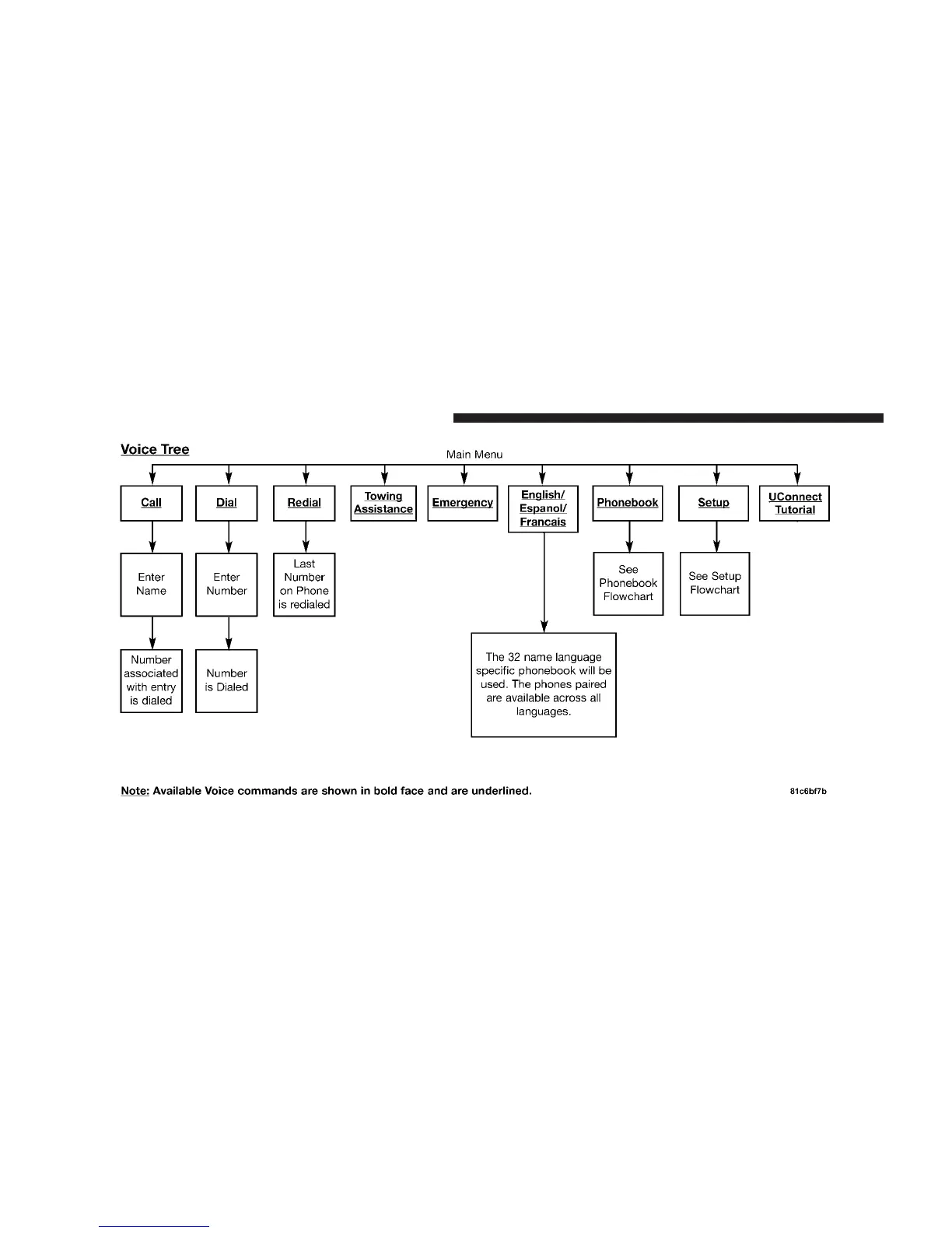
114 UNDERSTANDING THE FEATURES OF YOUR VEHICLE

Table of Contents

Other manuals for Chrysler Sebring

Related product manuals