EasyManua.ls Logo

Cisco 8742HDC - Home Wiring Configurations for MoCA; Basic and Cable Modem Wiring Examples

Cisco 8742HDC
24 pages
Print Icon
To Next Page IconTo Next Page
To Next Page IconTo Next Page
To Previous Page IconTo Previous Page
To Previous Page IconTo Previous Page
Loading...
4 TP-00116-01
Home Wiring Examples
Home Wiring Examples
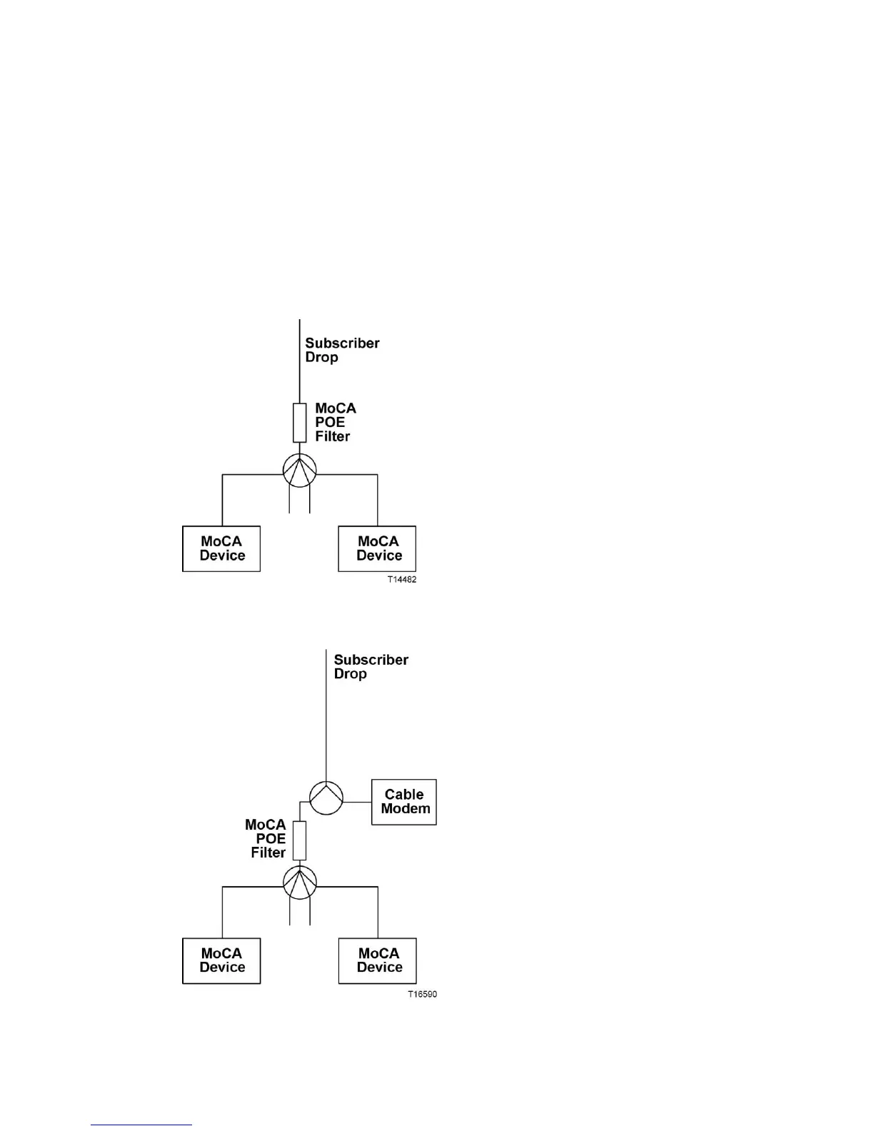
The diagrams in this section show home wiring examples that typically provide
good MoCA performance.
Note: As in each of these diagrams, the POE filter should always be installed before
the first split.
Basic Installation
With Cable Modem (Example A)

Related product manuals