EasyManua.ls Logo

Citizen 6840 - Page 12

Citizen 6840
21 pages
Print Icon
To Next Page IconTo Next Page
To Next Page IconTo Next Page
To Previous Page IconTo Previous Page
To Previous Page IconTo Previous Page
Loading...
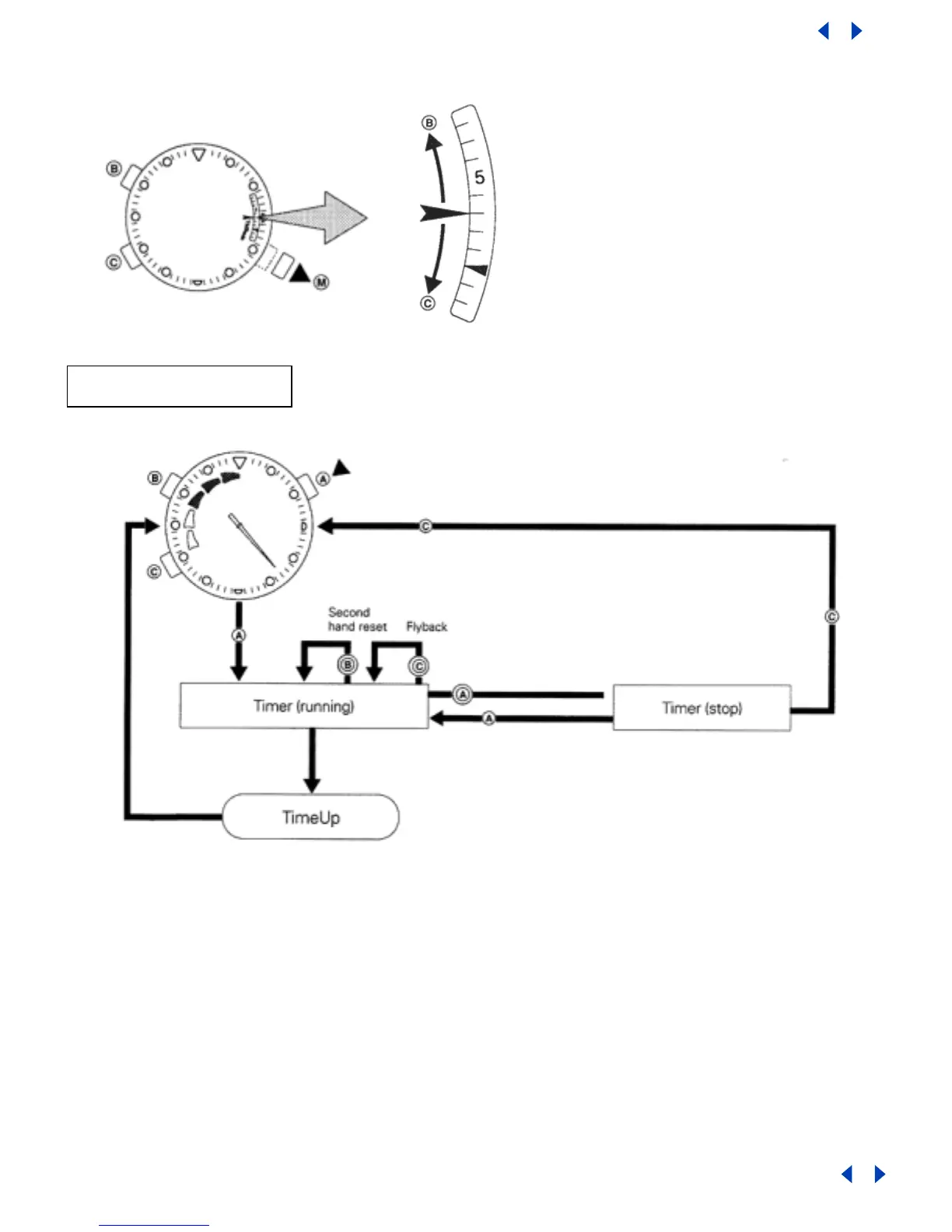
Using the R-3 Timer – Example: 3 minute setting
Setting Procedures
x In timer standby mode, the
current time is displayed.
x
When the timer is running, the
hour/minute hands display the
current time; the second hand
displays the timer countdown in
seconds.
x
Once the timer is started, it
will compensate for time lost
while the graphic display panel
moves into the correct position.
Elapsed time data is accurately
displayed on the graphic display
panel
Timer Stand-by Mode
Return to Table of Contents
Return to Table of Contents

Other manuals for Citizen 6840

Related product manuals