EasyManua.ls Logo

Coda ?5 - Rear Panel Layout; Connectors and Interfaces Overview; Audio Input and Output Connector Details

Coda ?5
33 pages
Print Icon
To Next Page IconTo Next Page
To Next Page IconTo Next Page
To Previous Page IconTo Previous Page
To Previous Page IconTo Previous Page
Loading...
15
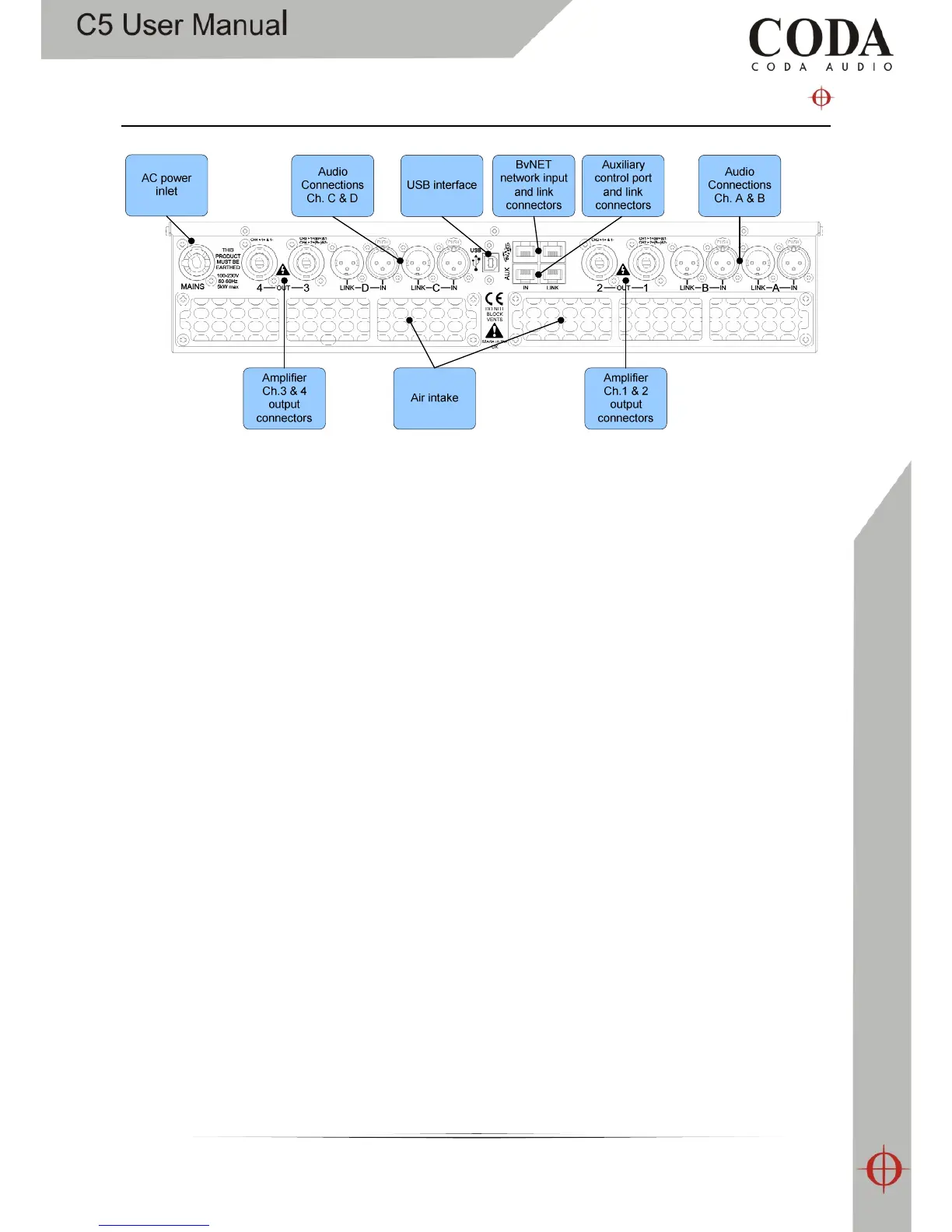
Rear Panel
Power Inlet
The C5 amplifier should be connected to a suitable mains electricity supply using the cable
supplied. The unit uses auto ranging switch mode power supplies which are capable of
operating with a nominal mains voltage of either 115V or 230V, 50/60Hz without re-
configuration.
Audio Input Connectors
All audio connections are fully balanced and wired pin-1 ground, pin-2 hot & pin-3 cold.
The two inputs have pin-1 connected directly to the chassis and feed the signal processing
chains. If an unbalanced source is used, a connection should be made between the pin-3
‘cold’ signal and the ground connection of the unbalanced source.
Audio Output Connectors
Each amplifier pair has two speaker outputs.
There are two Neutrik Speakon
TM
connectors for each amplifier pair:
Speakon 1 (or 3) carries both channel 1 (or 3) and channel 2 (or 4) outputs
Speakon 2 (or 4) carries channel 2 (or 4) output
For non-bridge connections, use Speakon 1 (or 3) for the first speaker, and Speakon 2 (or
4) for the second speaker. Use pins 1+ and 1-.

Related product manuals