EasyManua.ls Logo

Concept Pro VA-KBDPRO - Key Features and System Configuration; Flexible Configuration and DVR Control; Matrix and Mixed Mode Control

Concept Pro VA-KBDPRO
9 pages
Print Icon
To Next Page IconTo Next Page
To Next Page IconTo Next Page
To Previous Page IconTo Previous Page
To Previous Page IconTo Previous Page
Loading...
Key features
Flexible configuration
The VA-KBDPRO+ supports multiple telemetry protocols for compatibility with a wide range of PTZ devices.
Protocols and baudrates can be set globally or individually for each PTZ ID
DVR control
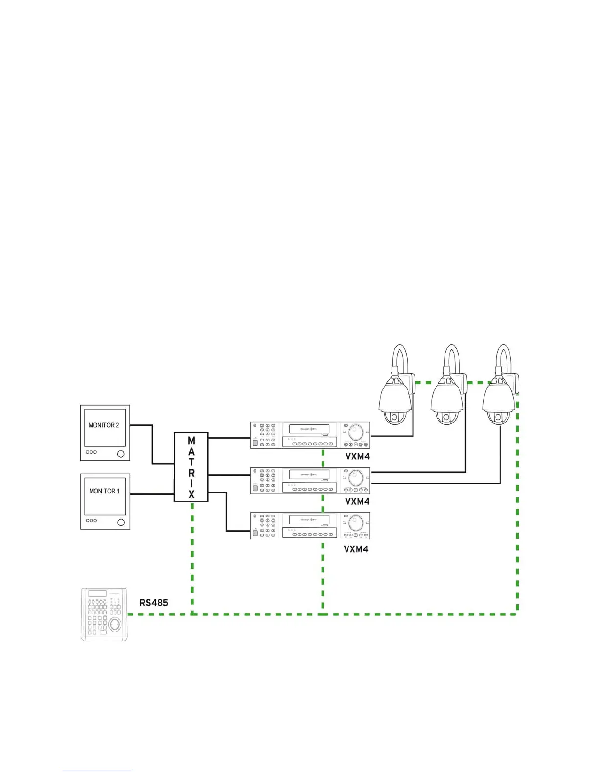
The VA-KBDPRO+ is designed to control all the main functions of one or more Concept Pro VXM4 DVR systems
Matrix support
Concept Pro matrix systems can be used with the VA-KBDPRO+ for full camera / VXM4 input switching and
monitor output control
Mixed mode (Associate ID) control
The VA-KBDPRO+ can be programmed to control specific PTZ IDs depending on which VXM4 ID and input
channel is selected
1
Example system configuration