EasyManua.ls Logo

CraftUnique CraftBot Plus - WiFi Troubleshooting

CraftUnique CraftBot Plus
32 pages
Print Icon
To Next Page IconTo Next Page
To Next Page IconTo Next Page
To Previous Page IconTo Previous Page
To Previous Page IconTo Previous Page
Loading...
Version V1.0
Page: 27 / 32
Service manual for CraftBot Plus and CraftBot 2 models Copyright Craftunique ltd. All rights reserved.
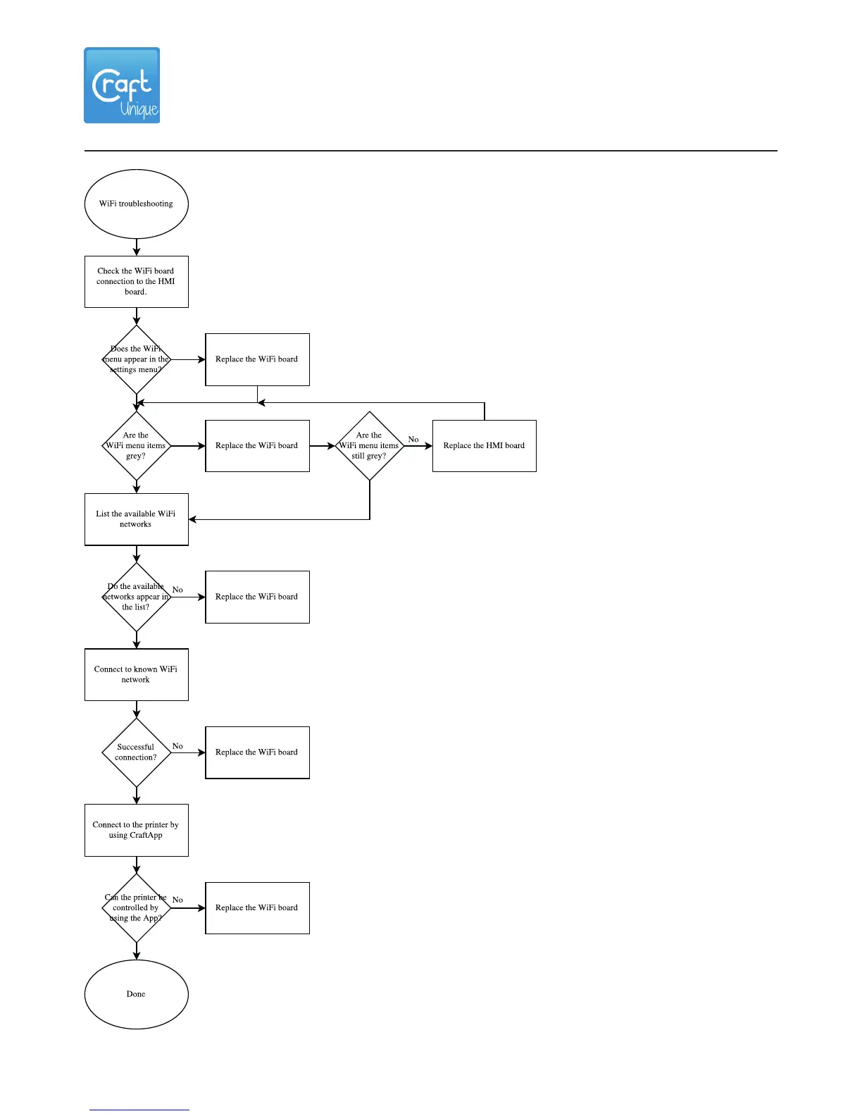
6. Troubleshooting - WiFi troubleshooting

Related product manuals