EasyManua.ls Logo

Crestron PAC2 - Page 22

Crestron PAC2
48 pages
Print Icon
To Next Page IconTo Next Page
To Next Page IconTo Next Page
To Previous Page IconTo Previous Page
To Previous Page IconTo Previous Page
Loading...
Professional Automation Computer Crestron PAC2
NOTE: Since the plug on the power supply cord is used to disconnect power from
the unit, the socket-outlet shall be installed near the equipment and shall be easily
accessible.
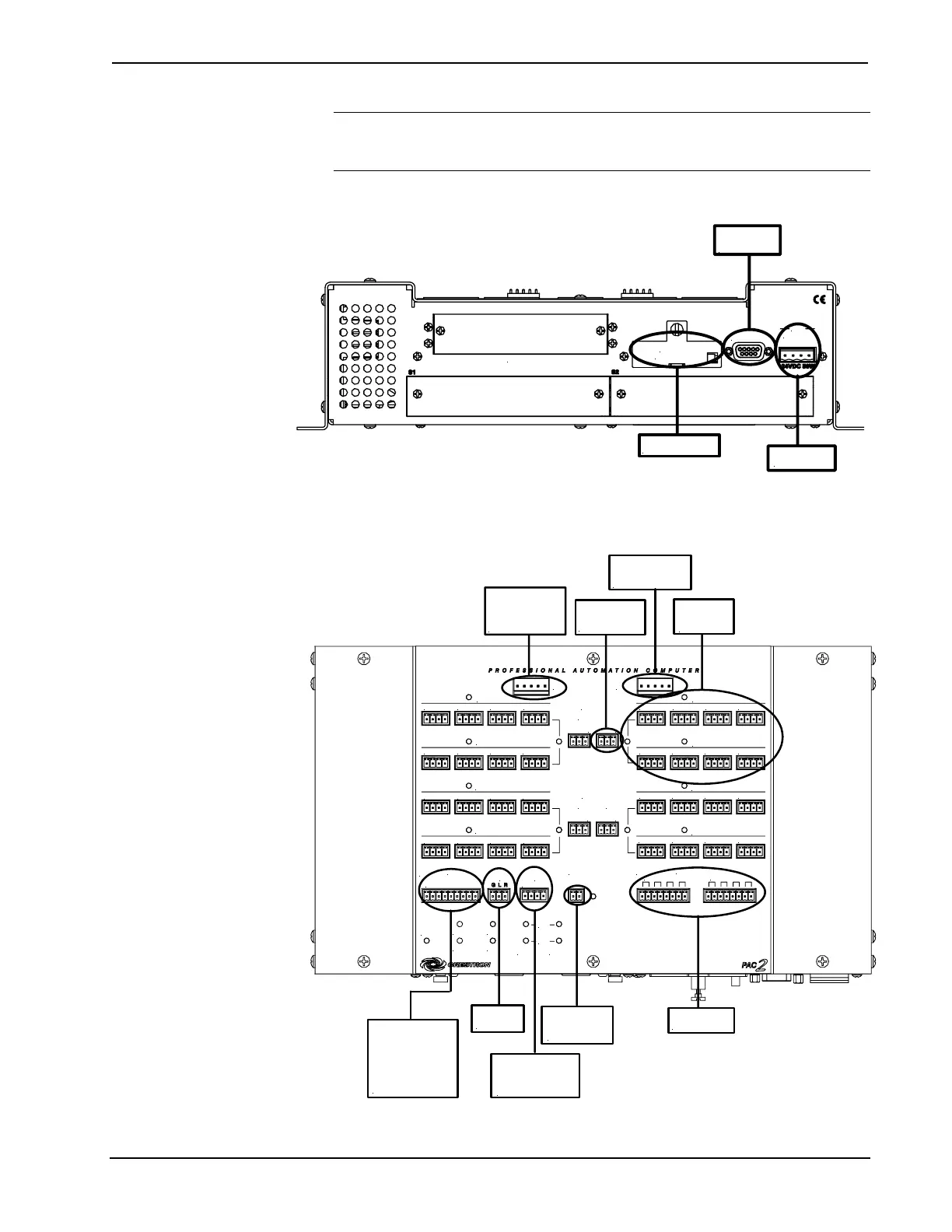
Hookup Connections for the 2-Series Automation Control System (front panel)
MEMORY
EXPANSION
S3 Z-BUS
COMPUTER
NET
24 Y Z G
For optional compact
flash memory card
To any
Cresnet device
To serial port on
PC using DB9
RS-232 cable
Hookup Connections for the 2-Series Automation Control System (top panel)
To CLX-series
module (for single
and double wide
CAEN)
To 8 Cresnet
network
devices
24 VDC to hub
from internal or
external power
To controllable
devices
From device
outputs
-contact closures
-solid state closures
To override
switch
To 2-Series
Control System
for Backup Cresnet
and Power
To 2-Series
Control System
(I/O port)
To controllable
devices
To CLX-series
module (for double
wide CAEN)
24 Y Z G 24 Y Z G 24 Y Z G 24 Y Z G
24 Y Z G 24 Y Z G 24 Y Z G 24 Y Z G
24 Y Z G 24 Y Z G 24 Y Z G 24 Y Z G
24 Y Z G 24 Y Z G 24 Y Z G 24 Y Z G
24 Y Z G 24 Y Z G 24 Y Z G 24 Y Z G
24 Y Z G 24 Y Z G 24 Y Z G 24 Y Z G
24 Y Z G 24 Y Z G 24 Y Z G 24 Y Z G
24 Y Z G 24 Y Z G 24 Y Z G 24 Y Z G
S4
I/O
OVER
RIDE
BACKUP
NET INPUT
24 Y Z G
1 2 3 4 5 6 7 8 G
FAULT
F G
1 2 3 4 5 6 7 8
S5
RELAY OUTPUT
RIGHT
LEFT
NET C
NET D
NET G
NET H
NET A
NET B
NET E
NET C
POWER
3 4
G
INT
EXT
G
INT
EXT
PWR
HW-R
SW-R
NET
ERR
LNK
ACT
LAN A LAN B
POWER
1
2
G
INT
EXT
G
INT
EXT
18 Professional Automation Computer: PAC2 Operations Guide – Doc. 5941

Related product manuals