EasyManua.ls Logo

Cypress Semiconductor CY7C68013A - Page 15

Cypress Semiconductor CY7C68013A
62 pages
Print Icon
To Next Page IconTo Next Page
To Next Page IconTo Next Page
To Previous Page IconTo Previous Page
To Previous Page IconTo Previous Page
Loading...
CY7C68013A, CY7C68014A
CY7C68015A, CY7C68016A
Document #: 38-08032 Rev. *L Page 15 of 62
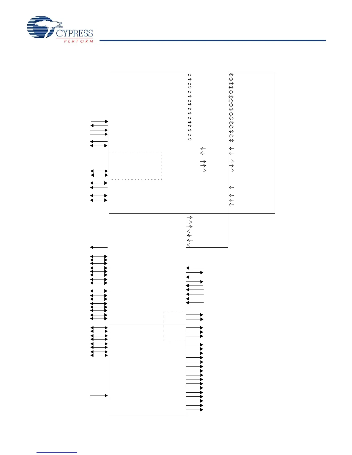
Figure 6. Signal
RDY0
RDY1
CTL0
CTL1
CTL2
INT0#/PA0
INT1#/PA1
PA2
WU2/PA3
PA4
PA5
PA6
PA7
56
BKPT
PORTC7/GPIFADR7
PORTC6/GPIFADR6
PORTC5/GPIFADR5
PORTC4/GPIFADR4
PORTC3/GPIFADR3
PORTC2/GPIFADR2
PORTC1/GPIFADR1
PORTC0/GPIFADR0
PE7/GPIFADR8
PE6/T2EX
PE5/INT6
PE4/RxD1OUT
PE3/RxD0OUT
PE2/T2OUT
PE1/T1OUT
PE0/T0OUT
RxD0
TxD0
RxD1
TxD1
INT4
INT5#
T2
T1
T0
100
D7
D6
D5
D4
D3
D2
D1
D0
EA
128
RD#
WR#
CS#
OE#
PSEN#
A15
A14
A13
A12
A11
A10
A9
A8
A7
A6
A5
A4
A3
A2
A1
A0
XTALIN
XTALOUT
RESET#
WAKEUP#
SCL
SDA
**PE0
**PE1
IFCLK
CLKOUT
DPLUS
DMINUS
FD[15]
FD[14]
FD[13]
FD[12]
FD[11]
FD[10]
FD[9]
FD[8]
FD[7]
FD[6]
FD[5]
FD[4]
FD[3]
FD[2]
FD[1]
FD[0]
SLRD
SLWR
FLAGA
FLAGB
FLAGC
INT0#/ PA0
INT1#/ PA1
SLOE
WU2/PA3
FIFOADR0
FIFOADR1
PKTEND
PA7/FLAGD/SLCS#
FD[15]
FD[14]
FD[13]
FD[12]
FD[11]
FD[10]
FD[9]
FD[8]
FD[7]
FD[6]
FD[5]
FD[4]
FD[3]
FD[2]
FD[1]
FD[0]
PD7
PD6
PD5
PD4
PD3
PD2
PD1
PD0
PB7
PB6
PB5
PB4
PB3
PB2
PB1
PB0
INT0#/PA0
INT1#/PA1
PA2
WU2/PA3
PA4
PA5
PA6
PA7
Port GPIF Master Slave FIFO
CTL3
CTL4
CTL5
RDY2
RDY3
RDY4
RDY5
**PE0 replaces IFCLK
on CY7C68015A/16A
& PE1 replaces CLKOUT
[+] Feedback [+] Feedback