EasyManua.ls Logo

Dacor RV36 - Installation Procedures; Installing the Raised Vent Unit; Blower Installation Procedures; Electrical Connection Procedures

Dacor RV36
12 pages
Print Icon
To Next Page IconTo Next Page
To Next Page IconTo Next Page
To Previous Page IconTo Previous Page
To Previous Page IconTo Previous Page
Loading...
5
Blower Installation
WARNING:
Do not slide the CABP3 blower
over or beyond the mounting
stop on the blower mounting
groove. To do so may prevent
the vent sleeve from raising and/
or lowering due to interference
between the blower and the vent
drive arm assembly.
Connecting the Exhaust Duct
NOTE:
Use duct tape to seal the
connection between the blower
outlet and duct. Support the duct
weight as necessary to ensure
sealed joints.
For the side or bottom knockouts use the sup-
plied transition (ATD2). For the rear knockout
attach a 3 1/4" x 10" duct.
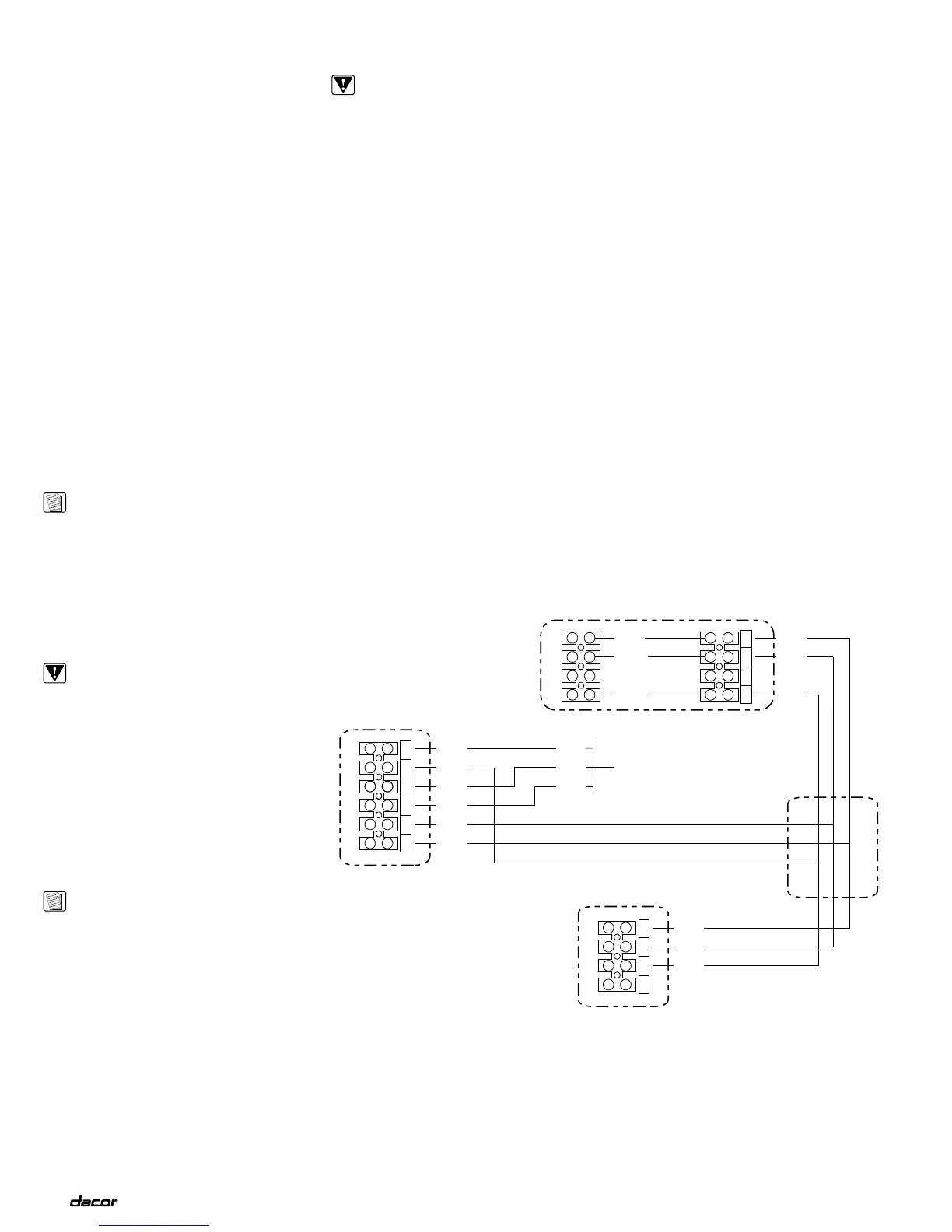
Electrical Connection
WARNINGS:
1. Ensure that the power supply
is disconnected before
proceeding.
2. Verify that the power supply
matches the ratings found on
the appliance data plate before
proceeding.
3. The complete appliance must
be properly grounded at all
times when electrical power is
applied.
4. Do not ground the appliance
with the neutral (white) house
supply wire. A separate
ground wire must be utilized.
5. If aluminum house supply
wiring is used, splice the
appliance copper wires to the
aluminum house wiring with
special connectors designed
and agency-certified for this
purpose. Follow the connector
manufacturer’s recommended
procedure carefully. Improper
connection can result in a fire
hazard.
N1
L1
N2
BLK
WHT
120VAC, 60Hz, 15A
Supply power from
dedicated circuit breaker
GRN
WHT
L2
BLK
BLK
WHT
Gnd
GRN
Gnd
GRN
RV
L2
N2
Gnd
GRN
WHT
BLK
L2
N2
Gnd
GRN
WHT
BLK
GRN
WHT
BLK
ILB
REMP OR CABP3
J-BOX
Wiring of RV with ILB and REMP or CABP3
Installing the Raised Vent
Loosely attach the support legs to the left and
right sides of the plenum using the hex nuts
provided. Place the vent into the rear of the
countertop cutout. Adjust the support leg height
so that the end caps are gently resting on the
counter, then tighten the hex nuts. Secure the
support legs to the cabinet floor with the screws
provided.
For the cabinet blower application, place the
adhesive-backed foam tape provided with the
cabinet blower onto the left and right vertical
blower flanges. Slide the blower outlet into the
exhaust duct, while making sure that the lower
blower flange slides into the blower mounting
groove on the vent. Use duct tape to seal the
connection between the blower outlet and the
duct. Support the duct weight as necessary to
ensure sealed joints.
For downdraft vents utilizing the remote blowers,
locate the AREM found in the RV carton. Attach
the adhesive-backed foam tape provided with
the blower to the left and right vertical blower
cover flanges. Attach the Remote Blower Cover
(AREM) to the large opening in the front of the
vent. The vent is now ready to be ducted for a
remote blower installation.
NOTE:
For both the cabinet and remote
systems, the vent must be
installed in a vertical orientation.
Do not mount the vent on a slant
or angle.
6. Failure to complete electrical
connections properly may
result in a damaged or non-
functional system. Follow the
wiring diagrams carefully to
ensure a proper installation.
Both vent systems require a properly grounded,
120 VAC, 60 Hz., 15 Amp electrical service.
Max. full line load is 8 amps. Always use a
dedicated circuit. Do not use same circuit that
cooktop is using.
Make all electrical connections between the vent
and blowers, then connect power to the vent as
per the wiring diagrams shown on pages 5 and
6. Use wire nuts provided and electrical tape to
secure all wiring connections at the blowers.

Other manuals for Dacor RV36

Related product manuals