EasyManua.ls Logo

Daewoo FRU-571 Series - Troubleshooting: Cooling Performance; Freezing Failure (Weak Cooling) Flowchart

Daewoo FRU-571 Series
74 pages
Print Icon
To Next Page IconTo Next Page
To Next Page IconTo Next Page
To Previous Page IconTo Previous Page
To Previous Page IconTo Previous Page
Loading...
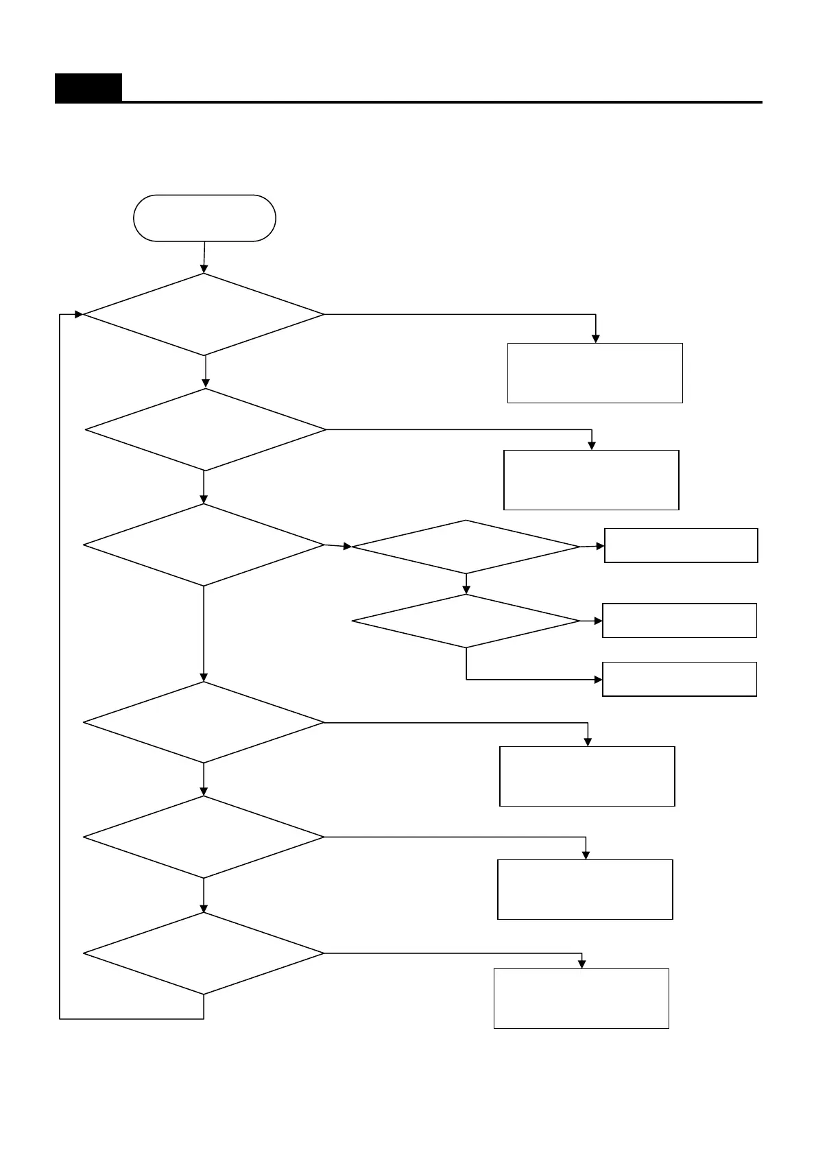
2. Freezing failure ( Weak cooling )
TROUBLE SHOOTING
Error CODE
happens
on Front PCB?
Start
Refer to Error display
in Funtion page
Does compressor
operate?
Freezer/Compressor
cooling Fan
operate?
Temperature Fuse is
OK?
Defrost Heater is
OK?
Check the Relay wire, OLP
and PTC
Change the relative Motor
Change the Fuse
( Left up side of Evaporator )
Change the Defrost Heater
( 250W )
No
Yes
Yes
No
Yes
No
No
Yes
No
Yes
Fan Motor
operate?
Wire is connected?
Change Main PCB
Check lead wire
No
Yes
Yes
No
Ice formation on
Evaporator?
Check ice formation and if
refrigerant leak is found, repair
No
40

Related product manuals