EasyManua.ls Logo

Daewoo FRU-571 Series - Page 43

Daewoo FRU-571 Series
74 pages
Print Icon
To Next Page IconTo Next Page
To Next Page IconTo Next Page
To Previous Page IconTo Previous Page
To Previous Page IconTo Previous Page
Loading...
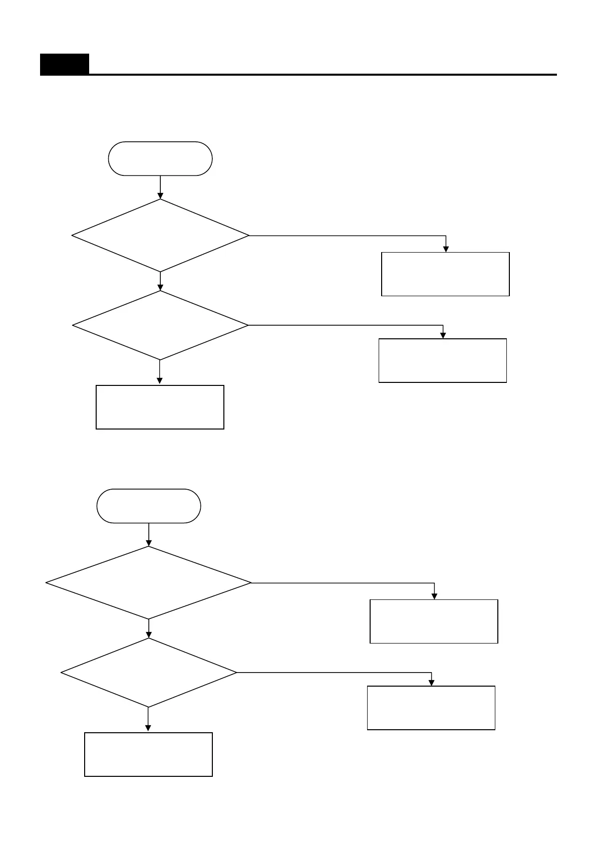
4. Disconnection / Breaking of Interior Lights Wire
4-1. Freezer Door
4-2. Refrigeraotor Door
TROUBLE SHOOTING
Freezer light filament
is disconnected or
breaking?
Start
Change the light bulb
Connection of
Freezer door switch
is Ok?
Repair Door Switch
No
Yes
Yes
No
Check the Door Switch
connection and light socket
Refrigerator light
filament is disconnected
or breaking?
Start
Change the light bulb
Connection of
refrigerator door
switch is Ok?
Repair Door Switch
No
Yes
Yes
No
Check the Door Switch
connection and light socket
42

Related product manuals