EasyManua.ls Logo

Daikin FBQ71DV1 - Page 126

Daikin FBQ71DV1
501 pages
Print Icon
To Next Page IconTo Next Page
To Next Page IconTo Next Page
To Previous Page IconTo Previous Page
To Previous Page IconTo Previous Page
Loading...
Troubleshooting by Remote Controller Si20-701_B
119
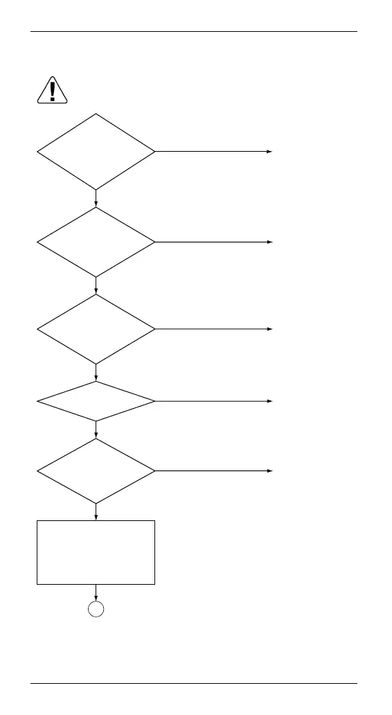
Troubleshooting
NO
YES
NO
NO
NO
YES
Is the
connection of
connector on indoor
unit PCB normal?
Connect the
connector
accurately.
Turn OFF the power
supply and turn the power
ON.
Press the power switch on
the remote controller.
Caution
Be sure to turn off the power switch before
connecting or disconnecting connectors, or parts
may be damaged.
NO
Is the
connection of
connector on adaptor
PCB normal?
Connect the
connector
accurately.
YES
Is the
connector on
adaptor PCB not short
circuited?
Short circuit X8A.
YES
Is the harness
disconnected?
Replace the
harness.
YES
Is there
an external
factor (noise, etc.)
except for a
fault?
Eliminate the
external factor.
A

Table of Contents

Related product manuals