EasyManua.ls Logo

Daikin FBQ71DV1 - Page 269

Daikin FBQ71DV1
501 pages
To Next Page IconTo Next Page
To Next Page IconTo Next Page
To Previous Page IconTo Previous Page
To Previous Page IconTo Previous Page
Loading...
Si20-701_B Troubleshooting by Remote Controller
262
Troubleshooting
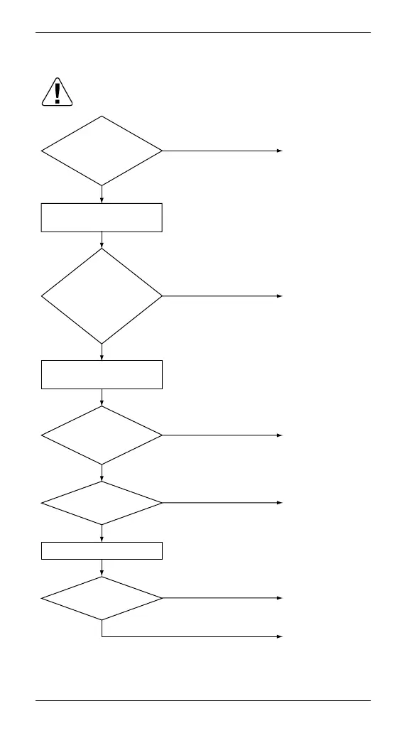
Is the
power supply
voltage between 180
and 220 VAC?
NO
YES
YES
YES
YES
Request an
improvement to
make the power
supply voltage
fall within the
standard range.
Turn OFF the power
supply.
Check the resistance
value for the fan motor.
Power ON again.
Caution
Be sure to turn off the power switch before
connecting or disconnecting connectors, or parts
may be damaged.
Is the
lead wire
for compressor
connected to PCB and
compressor without
becoming
loose?
NO
Connect tightly
and correctly.
Is the
resistance value
of the fan motor
normal?
NO
Replace the fan
motor.
The
error is displayed
again.
YES
Replace the
outdoor unit
PCB.
Does
the fuse have
continuity?
NO
Replace the fuse.
Use only
specified fuses.
External factor
(Noise, etc.)
NO

Table of Contents

Related product manuals