EasyManua.ls Logo

Daikin FDYM05FAV1 - Page 46

Daikin FDYM05FAV1
501 pages
Print Icon
To Next Page IconTo Next Page
To Next Page IconTo Next Page
To Previous Page IconTo Previous Page
To Previous Page IconTo Previous Page
Loading...
Symptom-based Troubleshooting Si20-701_B
39
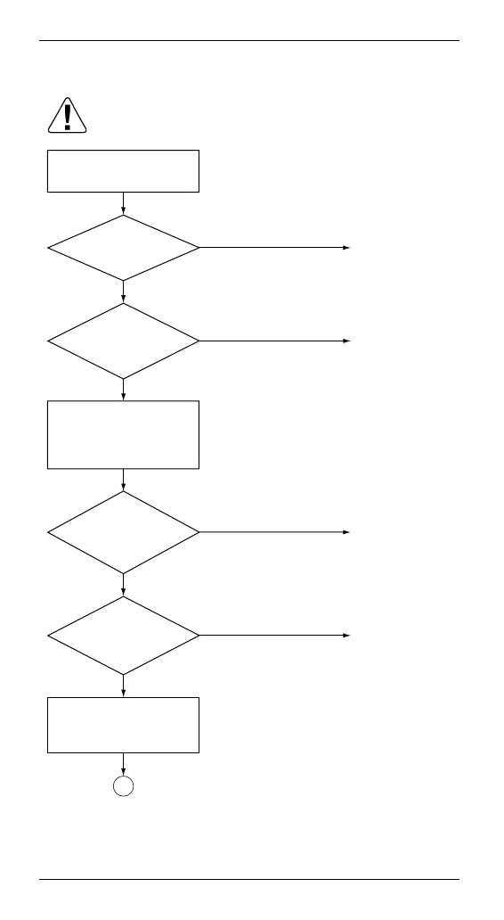
Troubleshooting
Is the
discharge side
of compressor hot after
the unit stops?
Does
the unit start
operation after 3
minutes?
YES
NO
Normal. Unit is in
3-min. standby
mode.
NO
YES
Check the
compressor.
Is the
size of power
cable through total
length correct?
YES
NO
YES
Replace the
power cable.
Check on the cause why
overcurrent relay (for
compressor) or
compressor protection
thermostat acted.
After vacuum drying,
charge correct amount of
refrigerant. Then, start
operation again.
Turn the operation switch
ON and OFF, then wait at
ON side.
Not so hot
Power
supply voltage
is within ±10 % of
specified
voltage.
Caution
Be sure to turn off the power switch before
connecting or disconnecting connectors, or parts
may be damaged.
A
NO
Contact the
power company.
[Electric system]
[Refrigerant circuit]

Table of Contents

Related product manuals