EasyManua.ls Logo

Daikin RXC35A - Page 74

Daikin RXC35A
88 pages
Print Icon
To Next Page IconTo Next Page
To Next Page IconTo Next Page
To Previous Page IconTo Previous Page
To Previous Page IconTo Previous Page
Loading...
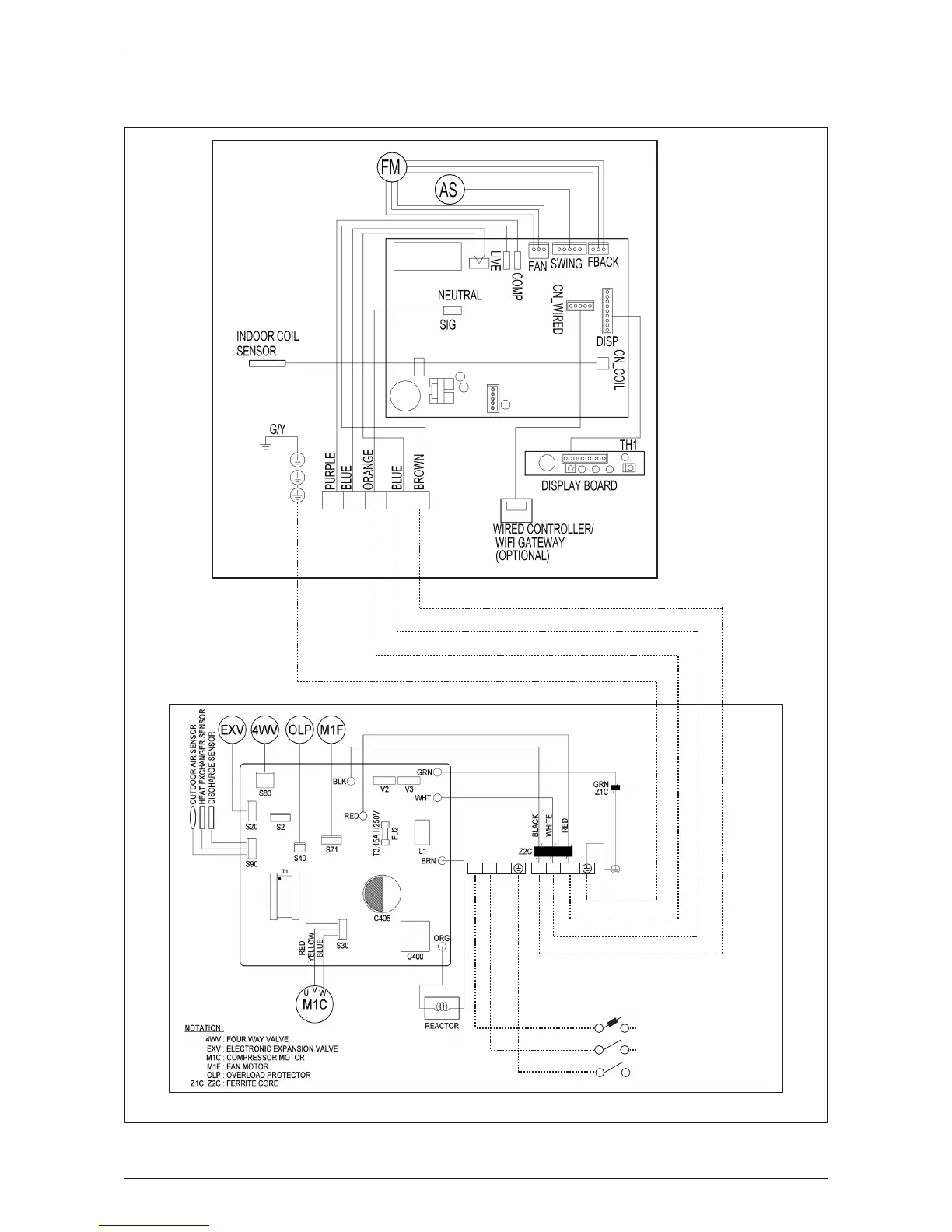
Wiring Connection
66
Model: FTXN25/35N-RXN25/35N / ATXN25/35N-ARXN25/35N / FTXK25/35A-RXK25/35A /
FTXC25/35A-RXC25/35A
1 2 SIG
L N
12SIG
L
N
E
POWER SUPPLY
220-240V/1Ph/50Hz

Related product manuals