EasyManua.ls Logo

Daikin RXQ18PY1 - Page 181

Daikin RXQ18PY1
355 pages
Print Icon
To Next Page IconTo Next Page
To Next Page IconTo Next Page
To Previous Page IconTo Previous Page
To Previous Page IconTo Previous Page
Loading...
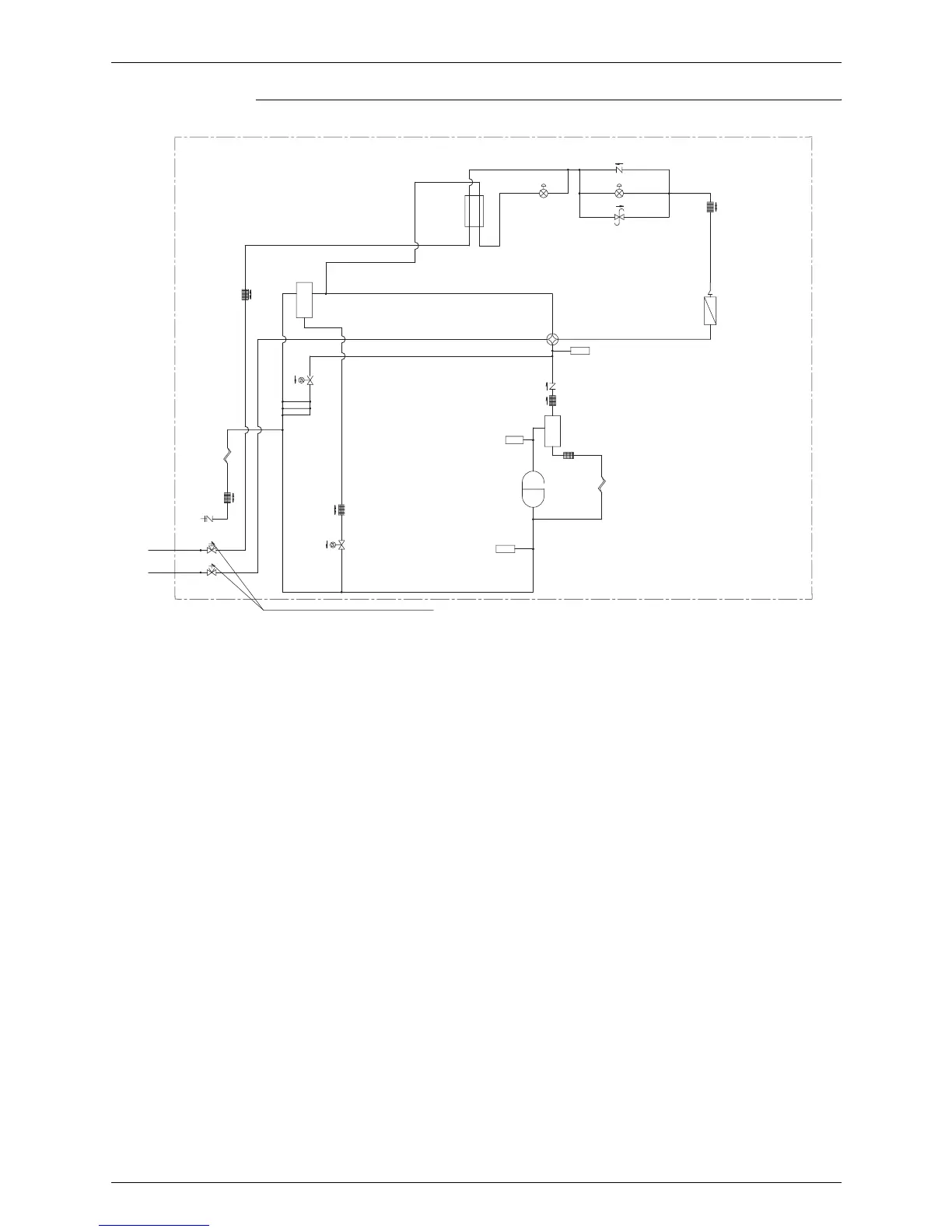
SiEN34-705 Appendix
General Information 175
RXYQ8PYL
3D055765A
Filter
Filter
Filter
Filter
Filter
Filter
Stop valve (with service port ø7.9mm flare connection)
Capillary tube
Solenoid
valve
Check valve
Accumulator
Electronic
expansion valve
Four way
valve
Pressure
regulating valve
(check valve type)
HPS
COMPRESSOR
INV
SENPL
OIL
SEPARATOR
High pressure
switch
Solenoid
valve
High pressure
sensor
Low pressure
sensor
Capillary tube
Heat
exchanger
Check valve
Electronic expansion valve
SENPH

Table of Contents

Related product manuals