EasyManua.ls Logo

Daikin RY60GVAL - Page 384

Daikin RY60GVAL
501 pages
Print Icon
To Next Page IconTo Next Page
To Next Page IconTo Next Page
To Previous Page IconTo Previous Page
To Previous Page IconTo Previous Page
Loading...
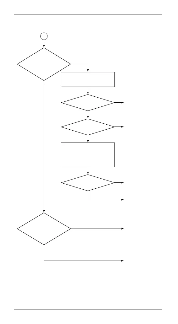
Troubleshooting by Remote Controller Si20-701_B
377
NO (ON or OFF)
YES
YES
Check
of outdoor unit
error detection LED.
Is the red LED
OFF?
YES
Replace the
indoor unit PCB.
Resets normally.
External factor
(Noise, etc.).
Check
of outdoor
unit micro-computer
normal H1P. Is H1P
blinking?
Is H1P blinking?
Is H1P blinking?
Is H1P ON?
YES
NO
NO
YES
Replace the
indoor unit PCB.
Turn OFF the power
supply and turn the power
ON.
Turn OFF the power
supply, disconnect the
No.2 indoor-outdoor
transmission wire, and
turn power supply restart.
NO (OFF)
NO (ON)
A
Replace the
indoor unit
PCB
or correct power
supply system.
Outdoor product
diagnosis
END

Table of Contents

Related product manuals