EasyManua.ls Logo

Delta VFD2A7MS43ANSAA - Page 278

Delta VFD2A7MS43ANSAA
805 pages
Print Icon
To Next Page IconTo Next Page
To Next Page IconTo Next Page
To Previous Page IconTo Previous Page
To Previous Page IconTo Previous Page
Loading...
Chapter 12 Descriptions of Parameter SettingsMS300
269
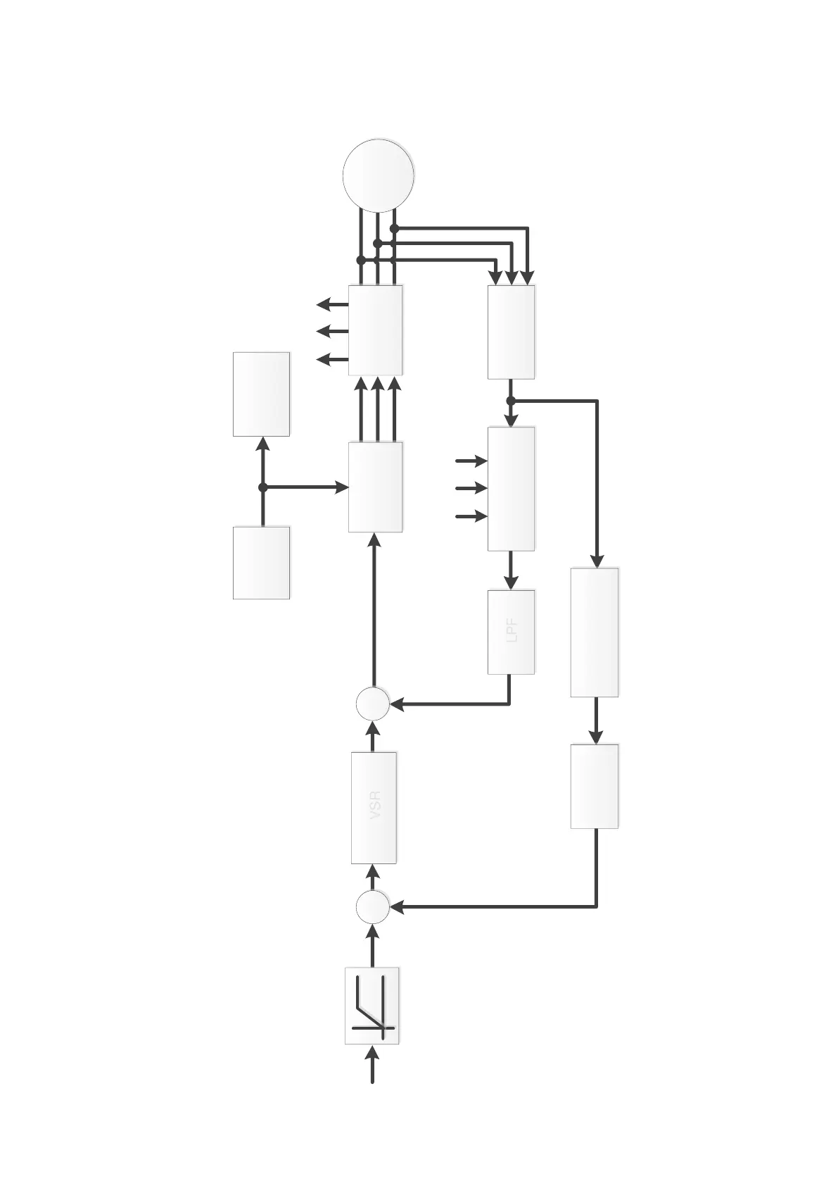
PM Space Vector Control (PMSVC):
AVR
Acc/Dec Time
VSR
VSR
Current
Detection
IGBT
PWM
PM
Pr.07-23
Pr.01-01~01-02
Pr.05-33~05-43
+
Pr.07-38
Pr.01-12~01-27
Fcmd
Pr.00-20
+
U
a
U
b
U
c
LPF
LPF
Torque
Compensation
Pr.07-24
Pr.07-26
Pr.10-31
U
a
U
b
U
c
LPF
Frequency
Compensation
Pr.10-34
Pr.10-32
I
a
I
b
I
c
DC Bus
Voltage
Detection
DC Bus
Voltage
Protection
++

Table of Contents

Related product manuals