EasyManua.ls Logo

Dimplex SIK 7 TE - Last; Load; Charge

Dimplex SIK 7 TE
23 pages
Print Icon
To Next Page IconTo Next Page
To Next Page IconTo Next Page
To Previous Page IconTo Previous Page
To Previous Page IconTo Previous Page
Loading...
A-VIII
Anhang · Appendix · Annexes
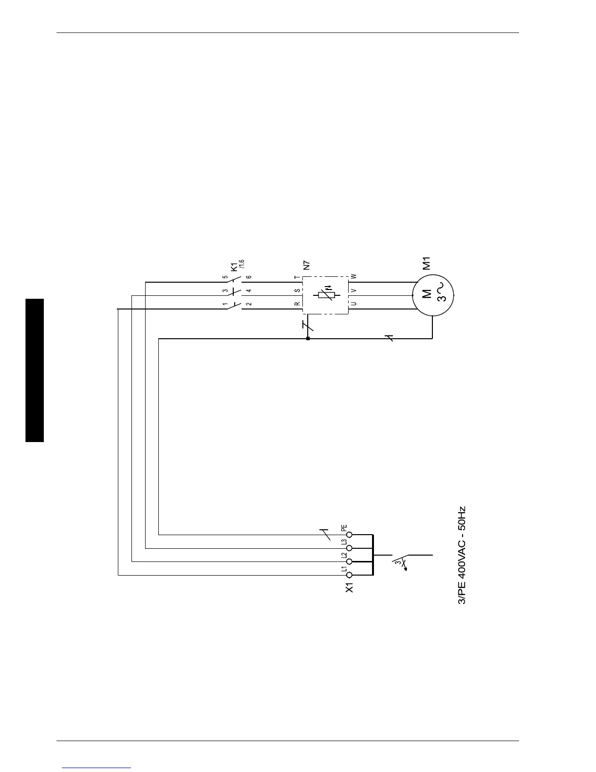
3.2
3.2 Last / Load / Charge
1HW]0DLQV5pVHDX
6DQIWDQODVVHUQLFKWYRUKDQGHQLQ6,.7(
1RVRIWVWDUWHUSUHVHQWLQ6,.7(
/HGpPDUUHXUSURJUHVVLIQ¶HVWSDVGLVSRQLEOH
SRXUODYHUVLRQ6,.7(

Table of Contents

Related product manuals