EasyManua.ls Logo

Dodge 2007 KA Nitro - Page 105

Dodge 2007 KA Nitro
436 pages
Print Icon
To Next Page IconTo Next Page
To Next Page IconTo Next Page
To Previous Page IconTo Previous Page
To Previous Page IconTo Previous Page
Loading...
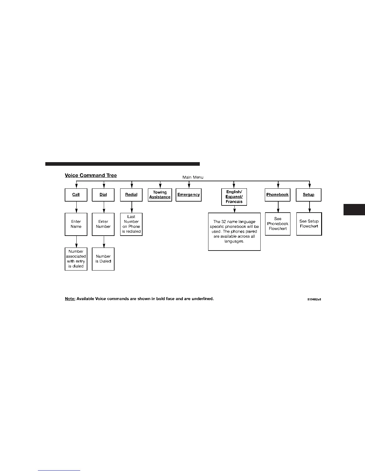
UNDERSTANDING THE FEATURES OF YOUR VEHICLE 105
3

Table of Contents

Related product manuals