EasyManua.ls Logo

Dodge 2008 Durango - Page 109

Dodge 2008 Durango
481 pages
Print Icon
To Next Page IconTo Next Page
To Next Page IconTo Next Page
To Previous Page IconTo Previous Page
To Previous Page IconTo Previous Page
Loading...
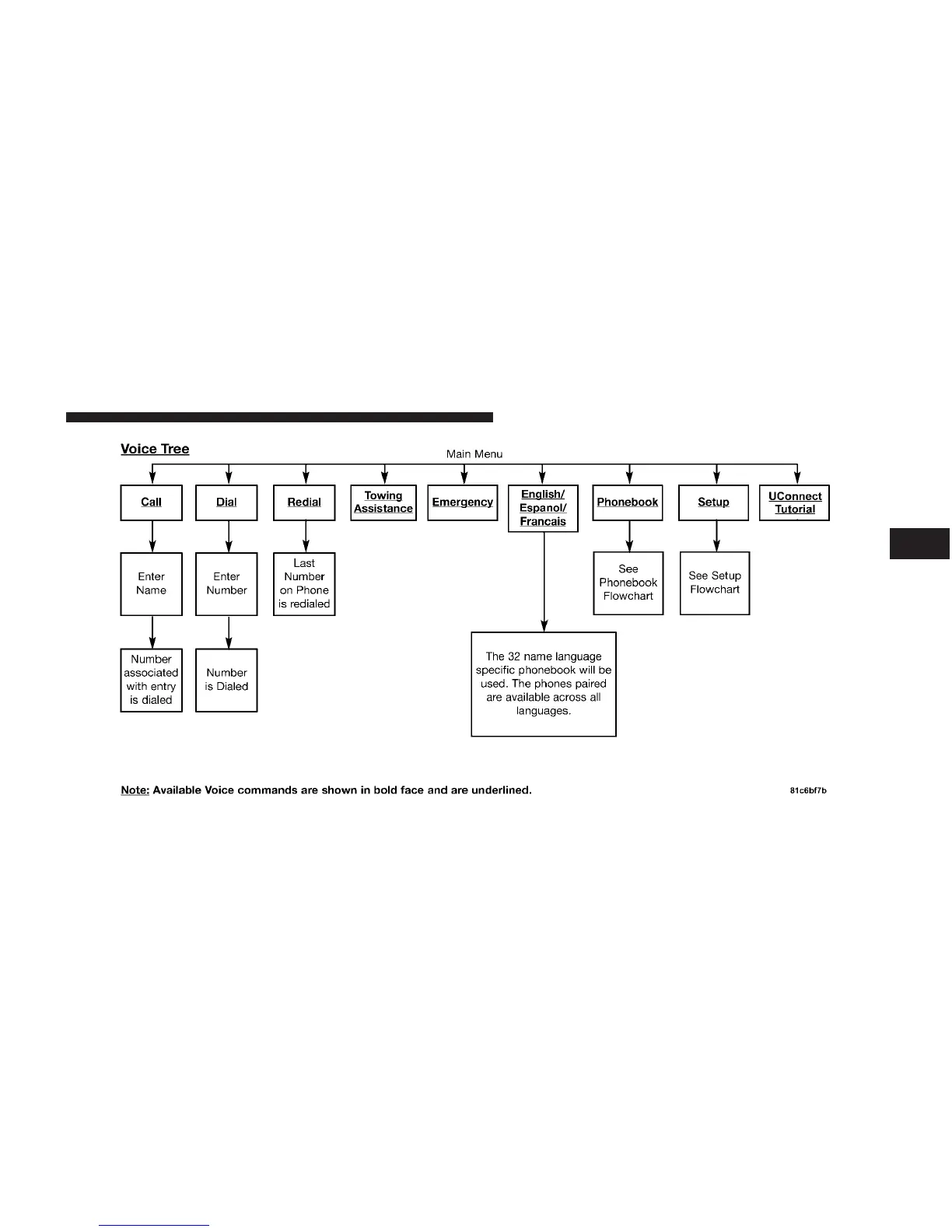
UNDERSTANDING THE FEATURES OF YOUR VEHICLE 109
3

Table of Contents

Related product manuals