EasyManua.ls Logo

Dodge 250 - Wiring Two Units (Adjustable Voltage); Connecting Unit #1 and #2; Switch Connections for Two Units; Power Input for Two Units

Dodge 250
4 pages
Print Icon
To Next Page IconTo Next Page
To Next Page IconTo Next Page
To Previous Page IconTo Previous Page
To Previous Page IconTo Previous Page
Loading...
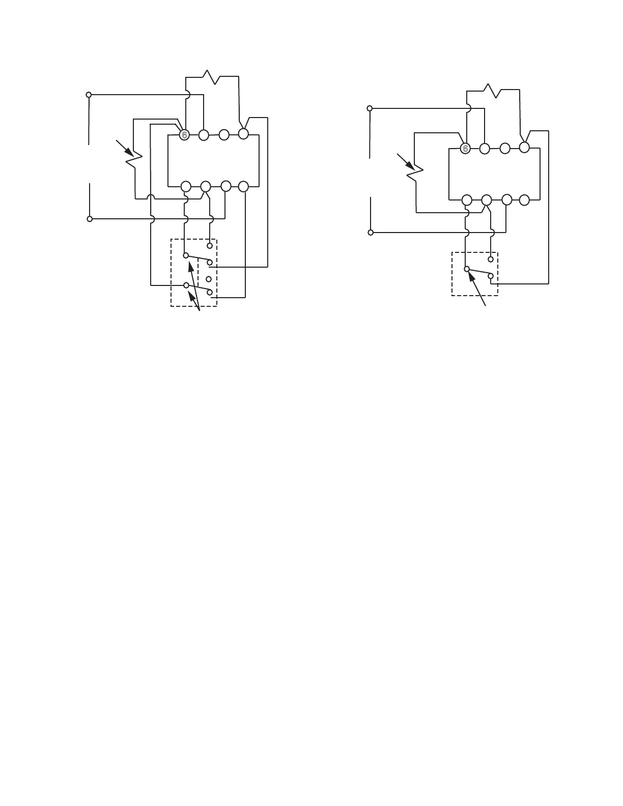
2
6
5
4
3
2
1
87
brake or unit #2
neutral
octal socket
clutch
or
unit
#1
115 VAC
50-60 Hz
customer
supplied
DPDT switch
common
P1
a
P2
a
P1
b
P2
b
S
a
S
b
Figure 1 - Wiring 2 Units
(adjustable voltage on unit #1)
Operation:
1. Plug power supply into octal socket.
2. Turn on power source.
3. Voltage adjustments are made by removing plug button
on top of power supply case. This will expose a slotted
screwdriver adjustment. Turn the adjustment screw
clockwise to increase voltage, or counterclockwise to
decrease voltage. When wired as described above, the
adjusted voltage will be applied across unit #1.
4. With switch in position P1, unit #1 is energized with adjusted
voltage and unit #2 is de-energized.
5. With switch in position P2 (normally closed), unit #2 is
energized with 100 VDC and unit #1 is deenergized.
6. If unit fails to operate, refer to the Troubleshooting section.
Note: If unit #1 is energized with fixed 100 VDC, and unit
#2 with adjustable DC voltage, remove lead between
terminal 2 of octal socket and P2b of switch. Add lead
between terminal 2 of octal socket and P1b of switch.
Model 250 used with 2 units – adjustable voltage on both
units.Connection Instructions (See Figure 2):
1. All connections are made to terminals on octal socket.
2. Connect unit #1 to terminals 6 and 8.
3. Connect unit #2 to terminals 3 and 6.
4. Connect a SPDT switch to terminals 3, 7, and 8; the switch
common must be connected to terminal 7.
5. A maintained-contact type SPDT switch should be used.
6. Connect 115 VAC, 50-60 Hz to terminals 1 and 5.
NOTE: The neutral or grounded side must be connected
to terminal 5.
6
5
4
3
2
1
87
brake
or
unit #2
neutral
octal socket
clutch
or
unit #1
115 VAC
50-60 Hz
customer
supplied
SPDT switch
common
P1
P2
Figure 2 - Wiring 2 Units
(adjustable voltage on both units)
Operation:
1. Plug power supply into octal socket.
2. Turn on power source.
3. Voltage adjustments are made by removing plug button
on top of power supply case. This will expose a slotted
screwdriver adjustment. Turn the adjustment screw
clockwise to increase voltage, or counterclockwise to
decrease voltage. When wired as described above, this
same adjusted voltage will be applied across both unit #1
and unit #2.
4. With switch in position P1, unit #1 is energized with adjusted
voltage and unit #2 is de-energized.
5. With switch in position P2 (normally closed), unit #2 is
energized with adjusted voltage and unit #1 is de-energized.
6. If unit fails to operate, refer to the Troubleshooting section.
Model 250 used with 1 unit. Connection Instructions (See
Figure 3):
1. All connections are made to terminals on octal socket.
2. Connect unit (clutch or brake) to terminals 6 and 8.
3. Connect switch to terminals 7 and 8; the switch common
should be connected to terminal 7. Use a maintained
contact SPDT (shown in Figure 3) or SPST switch.
4. Connect 115 VAC, 50-60 Hz to terminals 1 and 5.
Warning: The neutral or grounded side must be
connected to terminal 5.

Related product manuals