EasyManua.ls Logo

Dreadbox Erebus - Box Contents; Schematic Diagram

Dreadbox Erebus
8 pages
Print Icon
To Next Page IconTo Next Page
To Next Page IconTo Next Page
To Previous Page IconTo Previous Page
To Previous Page IconTo Previous Page
Loading...
1. Quick Start
1.1 Box Contents
Erebus Analog Synthesizer, 42HP case, 1x Midi DIN5 to 3.5mm adapter type A, 1x Ribbon cable for
Eurorack Connection.
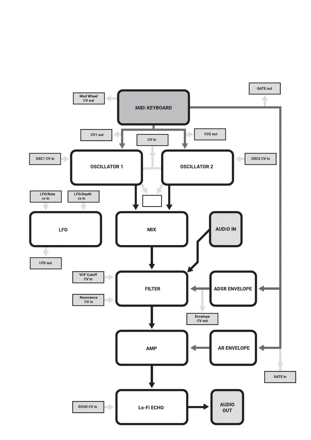
1.2 Schematic Diagram
HARD
SYNC

Other manuals for Dreadbox Erebus

Related product manuals