EasyManua.ls Logo

Ebode IR Link Pro Flush - Page 10

Ebode IR Link Pro Flush
44 pages
Print Icon
To Next Page IconTo Next Page
To Next Page IconTo Next Page
To Previous Page IconTo Previous Page
To Previous Page IconTo Previous Page
Loading...
31-12-2010 10 IR Link Pro Flush
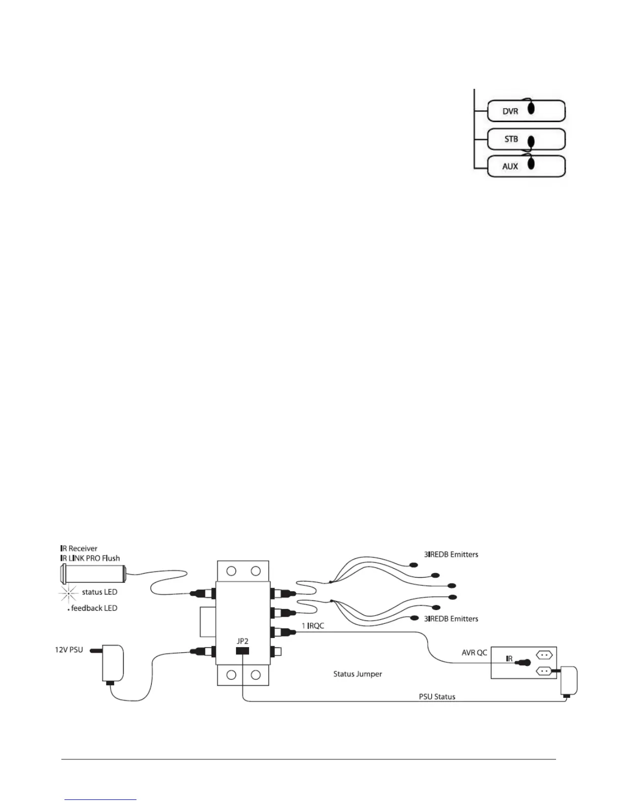
1. Bringen Sie die 3IREDB Emitter an den IR-Sensorfenstern der zu steuernden Komponenten in
Ihrem System an. Siehe Abb. 2.
2a. Schließen Sie die gelben Ministecker des 3IREDB an einer der gelben
Buchsen „EMITTERS“ des IRHUB4 Anschlussblocks an.
2b. Schließen Sie das IRQC-Kabel an einer der gelben Buchsen „EMITTERS
des IRHUB4 an und die andere Seite am 3,5 mm Mono IR-Eingang Ihres
AVR. IRED Mono TS 3,5 mm Pin-Konfiguration: Spitze ist IR Data, Manschette
ist Masse (BITTE VERGEWISSERN SIE SICH IN DER BEDIENUNGSANLEITUNG DES
GERÄTS ZUR ENTSPRECHENDEN PIN-KONFIGURATION).
3. Bohren Sie ein 10,5 mm breites Loch an der Stelle, an der Sie den IR-Empfänger anbringen
möchten. Entfernen Sie die Schraubenmutter, stecken Sie das Empfänger-Kabel und -gewinde
durch das Loch, so dass die Linse in den Raum weist (und eine freie Sichtverbindung zur Hand-
Fernbedienung hat). Schrauben Sie die Mutter wieder so fest auf, dass sie den Receiver in seiner
Position halten kann
4. Schließen Sie den roten Ministecker des IRLPRO Flush IR-Receivers an der roten Buchse „IR
RCVR“ des IRHUB4 Anschlussblocks an.
5. Schließen Sie das 12 V DC Netzteil an einer nicht geschalteten 230 V~ 50 Hz Steckdose an.
BITTE BEACHTEN: Es ist wichtig, dass Sie eine nicht geschaltete Steckdose benutzen, so dass das IR-
System ständig für System-Einschaltbefehle aktiv ist.
6. Schließen Sie den 2,1 mm „C“ Stecker der Spannungsversorgung an der Buchse „+12VDC“ des
IRHUB4 Anschlussblocks an.
STATUS
Sie können ein Spannungsstatussignal an den IRLPRO Flush IR-Receiver durch Anschluss einer
Spannungsversorgung (nicht mitgeliefert; 5 – 24VDC & 5- 12 VAC) übertragen, die beispielsweise
durch das zu steuernde Gerät geschaltet wird. Wird das A/V-Gerät oder der Kontakt
eingeschaltet, so leuchtet die bernsteinfarbene Status-LED im IRLPRO Flush IR-Receiver auf und
zeigt Ihnen damit an, dass das A/V-Gerät eingeschaltet ist (siehe Abbildung 3). Der
Eingangsspannungsbereich ist 5 – 24VDC & 5- 12 VAC. Buchse 2,1 mm Pin-Konfiguration: Mitte/rot
ist +V DC, Manschette/schwarz ist Masse.
Oben auf dem Schrank befindet sich ein Ausschnitt für die Platzierung einer Steckbrücke. Die
Standardposition der Steckbrücke ist die Parkposition JP1. Es gibt Anzeigen für drei verschiedene
Abb 2
Abb 3

Related product manuals