EasyManua.ls Logo

Ebode IR Link Pro Flush - Page 29

Ebode IR Link Pro Flush
44 pages
Print Icon
To Next Page IconTo Next Page
To Next Page IconTo Next Page
To Previous Page IconTo Previous Page
To Previous Page IconTo Previous Page
Loading...
31-12-2010 29 IR Link Pro Flush
conjunto contiene dos 3IREDB para el control de 6 dispositivos, y 1 cable de Conexión Rápida
1IRQC para control directo de los Receptores de audio/vídeo más populares (p.ej. Yamaha,
Onkyo, Denon, Marantz, NAD, Harman Kardon etc). El IR Link Pro Flush funciona con un
adaptador eléctrico de 12VCC (incluido) y se puede extender su capacidad a otras
habitaciones con Receptores IR Link adicionales.
El bode IR Link Pro Flush es un Sistema extensor de InfrarRojos, que permite pleno control remoto
por InfrarRojos sobre diferentes equipos de A / V, situados éstos en lugares ocultos a la vista
como por ejemplo en muebles cerrados, o en otra habitación. ebode IR Link Pro Flush utiliza la
energía de la red eléctrica de la batería (no obligatorio).
Un extensor de InfrarRojos, de forma general, consiste en un dispositivo de captura de InfrarRojos
(Receptor), un circuito de distribución de la señal ( ENRUTADOR ) y, finalmente, un diodo que
emite señales de InfrarRojos de forma intemitente hacia los equipos de A/V (emisor).
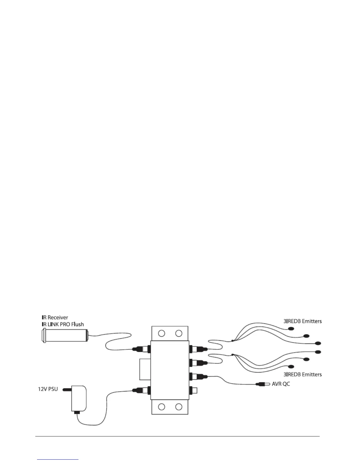
3. Contenidos
El IR Link Pro Flush es un Sistema Extensor de de Control de InfrarRojos pre-empaquetado. Incluye
un Receptor IR de Flush Mount IRLPRO, incluyendo 4 tops intercambiables y de color, un Bloque
de Conexiones IRHUB4 con 4 salidas de Emisor + Cable de conexión de entrada de Estado, dos
Emisor Intermitente Triple 3IREDB, un Cable de Conexión Rápida 1IRQC y un adaptador eléctrico
de 12VCC. Estos elementos son todo lo que necesita para controlar hasta 7 componentes.
4. ¿Cómo funciona el ebode IR Link Pro Flush?
El ebode IR Link Pro Flush está diseñado para usarlo con sistemas de control IR donde el Bloque
de Conexión IRHUB4 se encuentre dentro del alcance del cable de 2 metros del Receptor IR,
p.ej. cuando instale el IR Link Pro Flush dentro de un mueble cerrado donde los elementos
controlados estén detrás de puertas cerradas, y el Receptor IRLPRO Flush por ejemplo, puede ser
montado en el armario (ver paso 3 en el capítulo 5), orientado hacia su control remoto.
5. Instalación de la ebode IR Link Pro Flush
Los conectores de la base están codificados por colores para una fácil instalación de los
receptores IR i emisores IRED, los cuales disponen de jacks coloreados.
A continuación se muestra un sistema típico en la Fig. 1. Fíjese en este diagrama y en el siguiente
procedimiento cuando haga las conexiones:
Fi
g
1

Related product manuals