EasyManua.ls Logo

Ebode IR Link Pro Flush - Page 35

Ebode IR Link Pro Flush
44 pages
Print Icon
To Next Page IconTo Next Page
To Next Page IconTo Next Page
To Previous Page IconTo Previous Page
To Previous Page IconTo Previous Page
Loading...
31-12-2010 35 IR Link Pro Flush
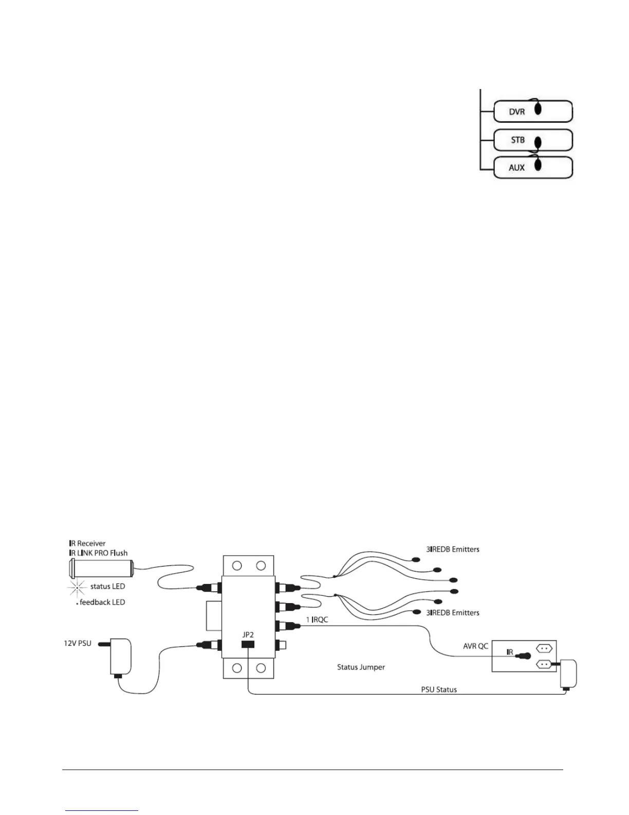
1. Faça a conexão dos Emissores 3IREDB na janela do Sensor IR, dos componentes do sistema
que pretende controlar. Consultar as Fig. 2.
2a. Ligue a mini ficha amarela do 3IRED8 numa das tomadas amarelas
dos "EMISSORES" do Bloco de Ligações IRHUB4.
2b. Ligue o cabo IRQC numa das tomadas etiquetadas a amarelo dos
"EMISSORES" do IRHUB4, e o outro extremo na entrada mono IR 3.5mm do
seu AVR. Configuração do pino IRED Mono TS 3.5mm: ponta é IR Data,
acoplamento é Ground (Terra). (POR FAVOR VERIFIQUE O MANUAL DO
DISPOSITIVO PARA CONFIGURAÇÃO CORRECTA DO PINO)
3. Faça um buraco com dmetro de 10,5 mm no local onde pretende posicionar o receptor IR.
Remova a porca de fixação. Empurre o cabo e rosca do receptor através do orifício com a
lente orientada para a divisão (e em linha de vista com o seu comando sem fios ). Aperte a
porca de fixação de forma fixar o receptor no sitio.
4. Ligue a mini ficha vermelha do IR Receptor IRLPRO Flush no jack vermelho "1R RCVR" no Bloco
de Ligações IRHUB4.
5. Ligue a cabo de alimentação 12VDC numa tomada não comutada de 230V~50Hz.
NOTA: É importante que use uma tomada AC não comutada de modo que o sistema IR esteja
sempre activo para os comandos de alimentação do sistema ON(Ligados).
6. Ligue a ficha 2.1mm "C" no Adaptador do Alimentador numa tomada "12VDC" no Bloco de
Ligações IRHUB4.
ESTADO
Pode enviar o sinal de Estado da Alimentação ao Receptor IRLPRO IR ligando o adaptador do
Alimentador a esta ligação (não fornecida: 5 – 24 VDC & 5 – 12VAC) a qual por ex. é comutada
pelo dispositivo a ser controlado. Quando o dispositivo A/V é ligado, o LED de Estado Âmbar
acenderá no IR receptor IRLPRO Flush de modo que pode visualizar se o dispositivo A/V está
ligado. (ver figura 3). O limite de tensão de entrada é
5 – 24 VDC & 5 – 12VAC. Configuração do
pino da tomada 2.1mm: Centro/vermelho é +VDC, comutador/preto é Ground (Terra).
Na parte superior do armário existe uma abertura para colocar o interruptor. A posição
predefinida do interruptor é a posição de “parking” JP1. Há 3 posições diferentes de resposta
LED de Estado:
Fi
g
2
Fi
g
3

Related product manuals