EasyManua.ls Logo

Ebode IR Link Pro Flush - Page 39

Ebode IR Link Pro Flush
44 pages
Print Icon
To Next Page IconTo Next Page
To Next Page IconTo Next Page
To Previous Page IconTo Previous Page
To Previous Page IconTo Previous Page
Loading...
31-12-2010 39 IR Link Pro Flush
LCD e LED). Questo kit contiene due 3IREDB per il controllo di 6 dispositivi, e un cavo di
Collegamento Rapido 1IRQC per il controllo diretto dei ricevitori audio / video più popolari (ad
esempio Yamaha, Onkyo, Denon, Marantz, NAD, Harman Kardon, ecc). L'IR Link Pro Flush
funziona con un alimentatore da 12VDC (incluso) ed è espandibile con Ricevitori IR Link extra in
stanze diverse.
ebode IR Link Pro Flush è un Sistema di Estensione InfraRossi, alimentato a corrente, che consente
di utilizzare il Telecomando a InfraRossi per comandare apparecchiature multimediali
Audio/Video poste all’interno di cabinet chiusi e/o in altre postazioni non in vista, o in un'altra
stanza.
Un’Estensione InfraRossi generalmente consiste di un dispositivo di ricezione IR - InfraRossi, (il
“Ricevitore”), un blocco di connessione (IRHub), ed infine il diodo IR Emettitore (il
“trasmettitore”), che lampeggia il segnale IR all’apparecchiatura A/V.
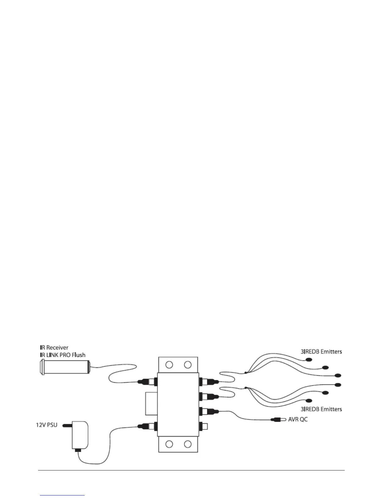
3. Contenuto della confezione
L'IR Link Pro Flush è un Sistema di Estensione del Telecomando Infrarossi pre-confezionato. Esso
include un IRLPRO Flush Mount Ricevitore, compresi 4 intercambiabili, top cover colorate, un
Blocco di Collegamento IRHUB4 con 4 uscite per Emettitore + Cavo Jumper per l'ingresso di stato,
due Emettitore Lampeggiante Triplo 3IREDB, un cavo di Collegamento Rapido 1IRQC e un
Alimentatore da 12VDC. Queste parti sono tutto ciò che è indispensabile per controllare fino a 7
componenti.
4. Come funziona ebode IR Link Pro Flush?
L'ebode IR Link Pro Flush è destinato all'uso nei sistemi di controllo IR in cui il Blocco di
Collegamento IRHUB4 è collegabile al Ricevitore IR IRLPRO Flush con il suo cavo da 2 metri, per
esempio quando si installa l'IR Link Pro Flush in un armadio dove i componenti controllati sono
dietro sportelli chiusi, e il Ricevitore può inexample essere montato nel mobile (si veda il punto 3
del capitolo 5), otticamente a portata del telecomando.
5. Installazione di ebode IR Link Pro Flush
Le prese dell'Hub sono identificate da un codice di colore per una facile e veloce installazione
del RIcevitore IR e degli Emettitori IRED che dispongono di jack con la stessa corrispondenza di
colore. In tipico sistema è mostrato nella Fig. 1 sotto riportata. Fare riferimento a questo schema e
alla procedura che segue quando si fanno i collegamenti:
Fi
g
1

Related product manuals