EasyManua.ls Logo

Ebode IR Link Pro Flush - Status Indicator

Ebode IR Link Pro Flush
44 pages
Print Icon
To Next Page IconTo Next Page
To Next Page IconTo Next Page
To Previous Page IconTo Previous Page
To Previous Page IconTo Previous Page
Loading...
31-12-2010 5 IR Link Pro Flush
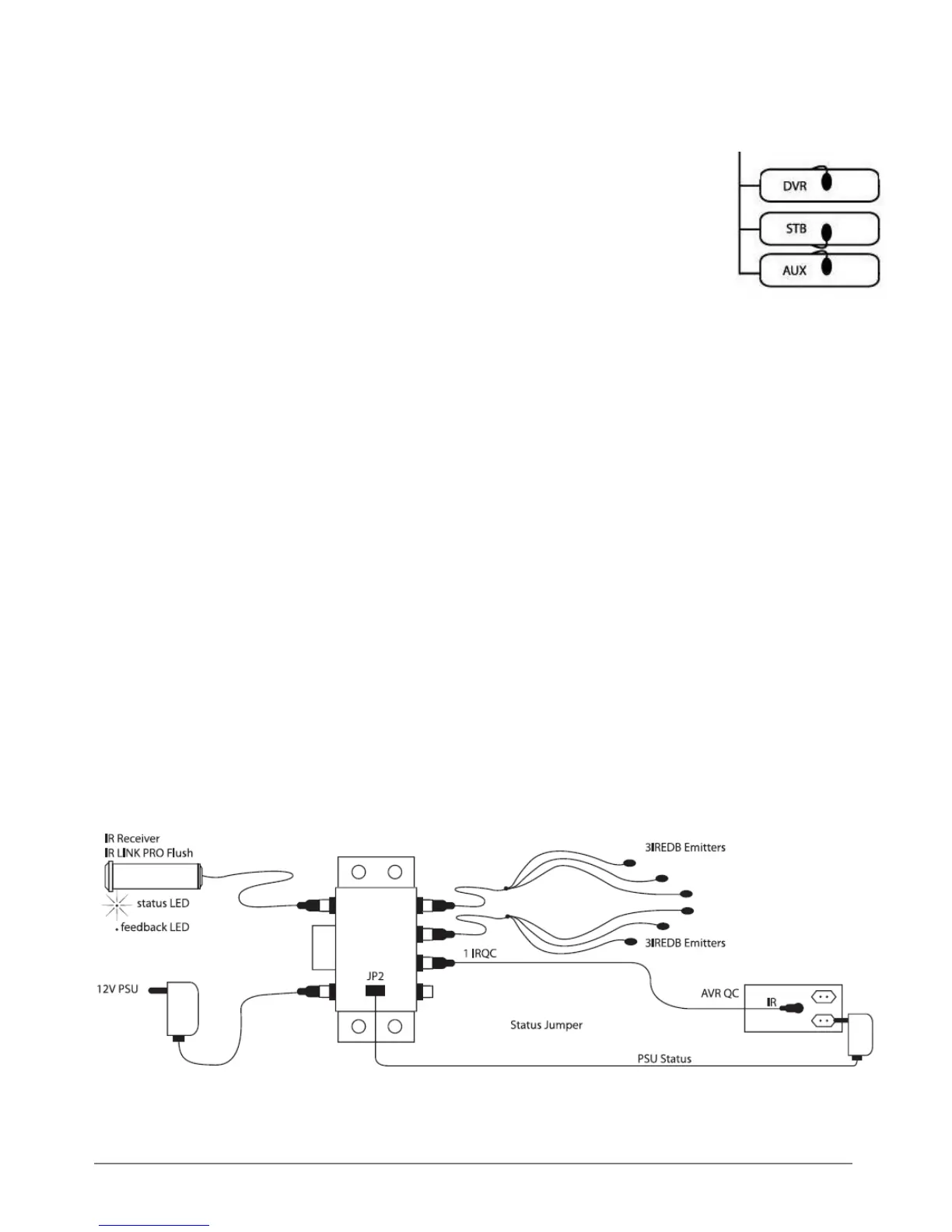
1. Attach the 3IREDB Emitters onto the IR Sensor Windows of the components in your system that
you wish to control. Refer to Fig. 2.
2a. Plug the yellow mini plugs of the 3IREDB into one of the yellow labelled
"EMITTERS" jacks of the IRHUB4 Connecting Hub.
2b. Plug the IRQC cable into one of the yellow labelled “EMITTERS” jacks of
the IRHUB4, and the other side into the 3.5 mm mono IR input of your AVR.
IRED Mono TS 3.5mm pin configuration: tip is IR Data, sleeve is Ground.
(PLEASE CHECK THE MANUAL OF THE DEVICE FOR MATCHING PIN
CONFIGURATION)
3. Drill a hole 10,5 mm wide where you wish to position the IR Receiver. Remove the screw-nut,
push the receiver cable and thread through the hole with the lens facing into the room (and in
line-of-sight of your handheld remote). Screw the nut back on until tight to hold the IR Receiver in
place.
4. Plug the red mini-plug of the IRLPRO Flush IR Receiver into the red labelled "IR RCVR" jack on the
IRHUB4 Connecting Hub.
5. Plug the 12VDC Power Supply into an unswitched 230V~50Hz outlet.
NOTE: It is important that you use an unswitched AC outlet so that the IR system is always active
for system power ON commands.
6. Plug the 2.1mm "C" plug of the Power Supply Adapter into the "+12VDC" jack on the IRHUB4
Connecting Hub.
STATUS
You can send a Power Status signal to the IRLPRO Flush IR Receiver by connecting a power
adapter to this connection (not supplied; 5 - 24VDC & 5 – 12VAC), which e.g. is switched by the
device to be controlled. When the A/V device or contact is switched on, the Amber Status LED
will light up in the IRLPRO Flush IR Receiver so that you can see that the A/V device is switched on.
(see figure 3). The input voltage range is 5 – 24 VDC & 5 – 12 VAC. Socket 2.1mm, pin
configuration: centre/red is ST/+VDC, sleeve/black is GND.
Fi
g
2
Fi
g
3

Related product manuals