EasyManua.ls Logo

Ebode IR Link Pro Mini - Page 10

Ebode IR Link Pro Mini
44 pages
Print Icon
To Next Page IconTo Next Page
To Next Page IconTo Next Page
To Previous Page IconTo Previous Page
To Previous Page IconTo Previous Page
Loading...
7-4-2011 Rev 2 10 IR Link Pro Mini
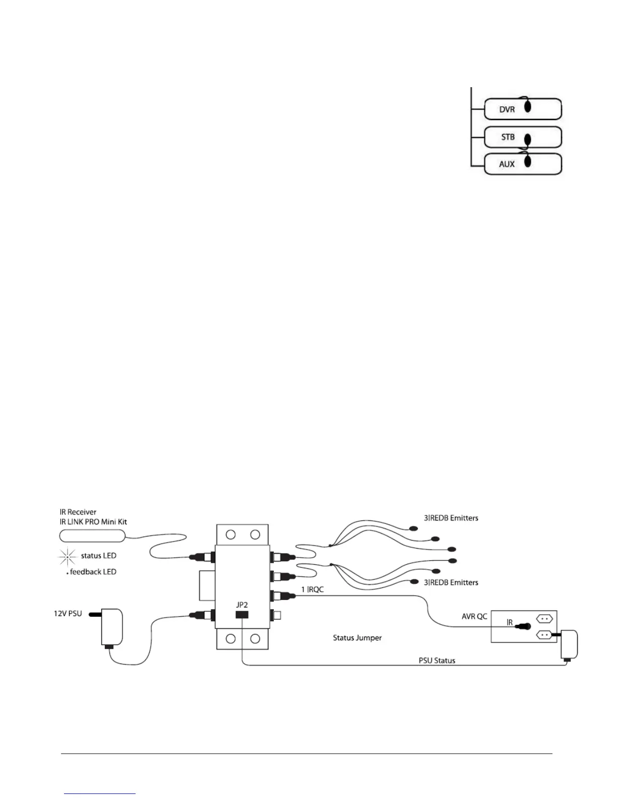
1. Bringen Sie die 3IREDB Emitter an den IR-Sensorfenstern der zu steuernden Komponenten in
Ihrem System an. Siehe Abb. 2.
2a. Schließen Sie die gelben Ministecker des 3IREDB an einer der gelben
Buchsen „EMITTERS“ des IRHUB4 Anschlussblocks an.
2b. Schließen Sie das IRQC-Kabel an einer der gelben Buchsen „EMITTERS
des IRHUB4 an und die andere Seite am 3,5 mm Mono IR-Eingang Ihres
AVR. IRED Mono TS 3,5 mm Pin-Konfiguration: Spitze ist IR Data, Manschette
ist Masse (BITTE VERGEWISSERN SIE SICH IN DER BEDIENUNGSANLEITUNG DES
GERÄTS ZUR ENTSPRECHENDEN PIN-KONFIGURATION).
3. Bringen Sie den IRLPRO Mini IR-Receiver an einer Stelle außerhalb des Geräteschranks an, zu
der eine direkte Sichtverbindung zur Ihrer Fernbedienung besteht.
4. Schließen Sie den roten Ministecker des IRLPRO Mini IR-Receivers an der roten Buchse „IR RCVR
des IRHUB4 Anschlussblocks an.
5. Schließen Sie das 12 V DC Netzteil an einer nicht geschalteten 230 V~ 50 Hz Steckdose an.
BITTE BEACHTEN: Es ist wichtig, dass Sie eine nicht geschaltete Steckdose benutzen, so dass das IR-
System ständig für System-Einschaltbefehle aktiv ist.
6. Schließen Sie den 2,1 mm „C“ Stecker der Spannungsversorgung an der Buchse „+12VDC“ des
IRHUB4 Anschlussblocks an.
STATUS
Sie können ein Spannungsstatussignal an den IRLPRO Mini IR-Receiver durch Anschluss einer
Spannungsversorgung (nicht mitgeliefert) übertragen, die beispielsweise durch das zu steuernde
Gerät geschaltet wird. Wird das A/V-Gerät oder der Kontakt eingeschaltet, so leuchtet die
bernsteinfarbene Status-LED im IRLPRO Mini IR-Receiver auf und zeigt Ihnen damit an, dass das
A/V-Gerät eingeschaltet ist (siehe Abbildung 3). Der Eingangsspannungsbereich ist 5–24VDC & 5-
12VAC. Buchse 2,1 mm Pin-Konfiguration: Mitte/rot ist +V DC, Manschette/schwarz ist Masse.
Oben auf dem Schrank befindet sich ein Ausschnitt für die Platzierung einer Steckbrücke. Die
Standardposition der Steckbrücke ist die Parkposition JP1. Es gibt Anzeigen für drei verschiedene
Steckbrückenpositionen:
- Standard, Steckbrücke (JP) auf Position JP1: Feedback-LED aktiv & Status-LED nicht aktiv/wird
nicht verwendet
Abb 2
Abb 3

Other manuals for Ebode IR Link Pro Mini

Related product manuals