EasyManua.ls Logo

Ebode IR Link Pro Mini - Page 14

Ebode IR Link Pro Mini
44 pages
Print Icon
To Next Page IconTo Next Page
To Next Page IconTo Next Page
To Previous Page IconTo Previous Page
To Previous Page IconTo Previous Page
Loading...
7-4-2011 Rev 2 14 IR Link Pro Mini
De IR Link Pro Mini werkt met een 12VDC voedingsadapter (inbegrepen) en is uit te breiden met
extra IR Link Ontvangers in verschillende kamers.
Met de ebode IR Link Pro Mini
kunt u de InfraRood signalen van uw eigen afstandsbediening
verlengen. ebode IR Link Pro
Mini maakt het mogelijk om uw A/V apparatuur te bedienen terwijl
deze in een gesloten kast of andere ruimte staat of verdekt is opgesteld. De ebode IR Link Pro
Mini maakt gebruik van een voedingsadapter en u hebt dus geen batterijen nodig.
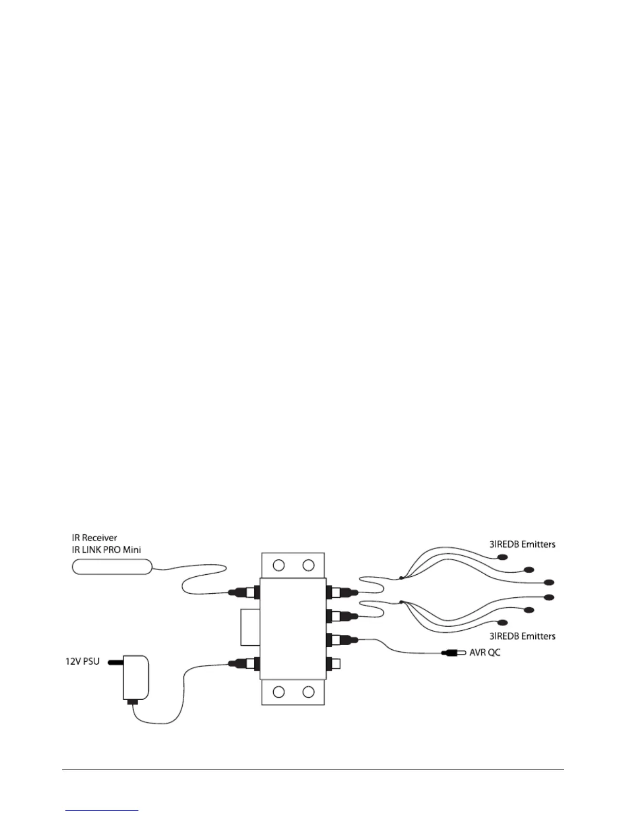
Een InfraRood verleng systeem bestaat uit een InfraRood Ontvanger, de IR Receiver, een verdeel
blokje, de IR Hub en tot slot de IRED LED zender die het InfraRood signaal weer uitzendt, de IR
Emitter.
3. Inhoud
De IR Link Pro Mini
is een InfraRood afstandsbediening verlengsysteem. Het bevat een IRLPRO
Mini Surface Mount IR ontvanger, een IRHUB4 verdeelblok met 4 Emitter uitgangen + Status
ingang, twee 3IREDB Drievoudige Emitter met blinkende feedback, een 1IRQC Snelkoppeling
kabel en een12VDC Voedingsadapter. U kunt met gebruik van al deze onderdelen tot 7
componenten bedienen.
4. Hoe werkt de ebode IR Link Pro Mini?
De ebode IR Link Pro Mini is bestemd voor gebruik in IR afstandsbedieningsystemen waarbij het
IRHUB4 Verdeelblok binnen bereik is van de 3 meter kabel van de IR Ontvanger; bijv. wanneer u
de IR Link Pro Mini in een kast installeert waar de te bedienen componenten achter gesloten
deuren zijn. De IR Ontvanger kan dan buiten de kast worden geplaatst, bijvoorbeeld naast de TV,
maar wel altijd op zo’n manier dat uw afstandsbediening er direct op gericht kan worden.
5. Installeren van de ebode IR Link Pro Mini
De IRHUB4 aansluitingen zijn met kleuren gecodeerd. Dit zorgt voor gemakkelijke plug & play
installatie doordat de pluggen van de IR Ontvanger en de IR Emitter LEDs ook gekleurd zijn.
Fig. 1 hieronder laat een typisch systeem zien. Gebruik dit diagram en de procedure hieronder
om de aansluitingen tot stand te brengen:
Fi
g
1

Other manuals for Ebode IR Link Pro Mini

Related product manuals