EasyManua.ls Logo

Ebode IR Link Pro Mini - Page 20

Ebode IR Link Pro Mini
44 pages
Print Icon
To Next Page IconTo Next Page
To Next Page IconTo Next Page
To Previous Page IconTo Previous Page
To Previous Page IconTo Previous Page
Loading...
7-4-2011 Rev 2 20 IR Link Pro Mini
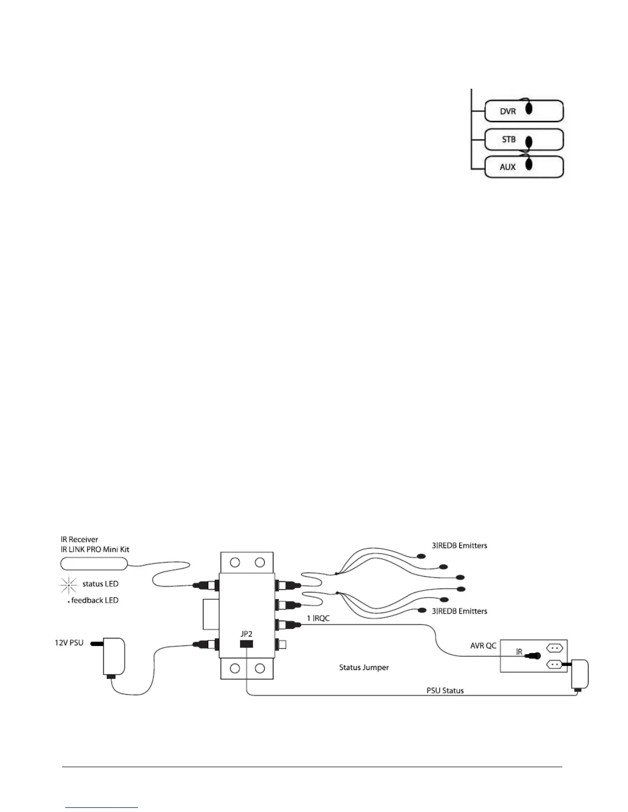
1. Fäst de 3IREDB-sändarna på IR-sensorfönstren på de komponenter i ditt system som du vill styra.
Se Fig 2.
2a. Anslut de gula minikontakterna från 3IREDB till någon av de gula
"EMITTERS"-uttagen på IRHUB4 anslutningsmodul.
2b. Anslut IRQC-kabeln till någon av de gula “EMITTERS”-uttagen på
IRHUB4 och den andra änden i 3,5 mm monoingång på din AVR. IRED
Mono TS 3,5mm stiftskonfiguration: spets är IR-data, mantel är Jord.
(KONTROLLERA I MANUALEN FÖR ENHETEN FÖR PASSANDE
STIFTSKONFIGURATION)
3. Placera IRLPRO Mini IR-mottagaren på en plats utanför utrustningsskåpet där den är synlig för
din handhållna fjärrkontroll.
4. Anslut den röda minikontakten från IRLPRO Mini IR-mottagaren till det röda "IR RCVR"-uttaget
på IRHUB4 anslutningsmodul.
5. Anslut 12 V-likströmsenheten till ett obrutet 230V~50Hz uttag.
OBS: Det är viktigt att IR-systemet ansluts via ett obrutet uttag så att systemet alltid är aktiverat för
kommando för systemstart, ON.
6. Anslut 2,1 mm "C"-kontakten till strömadaptern till "+12VDC"-uttaget på IRHUB4
anslutningsmodul.
STATUS
Du kan skicka en strömstatussignal till IRLPRO Mini IR-mottagaren genom att ansluta en
strömadapter till denna anslutning (medföljer inte; 5 – 24 VDC & 5 12 VAC) som exempelvis kan
brytas av enheten som styrs. Då A/V-enheten eller kontakten är tillslagen tänds den gula LED-
lampan på IRLPRO Mini IR-mottagaren för att visa att A/V-enheten är tillslagen. (se fig 3).
Ingångsspänning ska vara 5 – 24 VDC & 5 12 VAC. Uttag 2,1 mm pi konfiguration: centrum/röd är
+VDC, mantel/svart är Jord.
Fi
g
2
Fi
g
3

Other manuals for Ebode IR Link Pro Mini

Related product manuals