EasyManua.ls Logo

Ebode IR Link Pro Mini - Page 25

Ebode IR Link Pro Mini
44 pages
Print Icon
To Next Page IconTo Next Page
To Next Page IconTo Next Page
To Previous Page IconTo Previous Page
To Previous Page IconTo Previous Page
Loading...
7-4-2011 Rev 2 25 IR Link Pro Mini
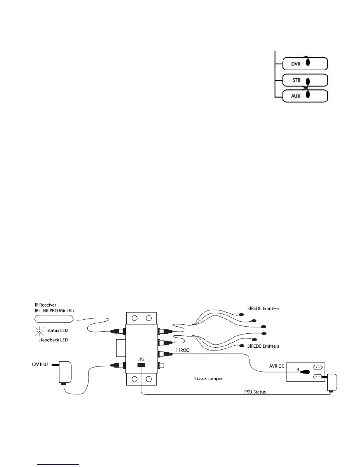
1. Fixez les émetteurs 3IREDB au dessus du capteur IR des composants de votre système que vous
souhaitez contrôler. Reportez-vous aux Fig. 2.
2a. Branchez les minis prises jaunes du 3IREDB dans l'une des prises jaunes
"EMITTERS" du connecteur de blocs IRHUB4.
2b. Branchez le câble IRQC dans l'une des prises jaunes "EMITTERS" du
IRHUB4, et l'autre extrémité à l'entrée IR mono 3,5 mm de votre AVR.
Configuration des broches InfraRouges mono 3,5 mm TS : Pointe = données
IR, Manchon = Masse. (CONSULTEZ LE MANUEL DU DISPOSITIF POUR LA
CORRESPONDANCE DE LA CONFIGURATION DES BROCHES)
3. Placez le récepteur IR IRLPRO Mini dans un endroit en dehors de l'armoire ou placard des
équipements en visibilité directe avec vos télécommandes.
4. Branchez la mini prise rouge du récepteur IR IRLPRO Mini dans la prise rouge "IR RCVR" prise du
connecteur de blocs IRHUB4.
5. Branchez l'alimentation 12VCC dans une prise 230V ~ 50Hz toujours sous tension.
REMARQUE : Il est important d'utiliser une prise de courant toujours sous tension pour que le
système IR soit toujours actif pour l'alimentation du système des commandes.
6. Branchez la prise 2.1mm "C" de l'adaptateur d'alimentation dans la prise "+12 VDC" du
connecteur de blocs IRHUB4.
Etat
Vous pouvez envoyer un signal d'état d'alimentation au récepteur IR IRLPRO Mini en connectant
un adaptateur d'alimentation à cette connexion (non fournie; 5 – 24 VCC & 5 – 12 VAC), qui est
par exemple activé par l'appareil à commander. Lorsque le dispositif A/V ou le contact est
allumé, le voyant d'état orange s'allume sur le récepteur IR IRLPRO Mini sorte que vous pouvez
voir que le dispositif A/V est allumé. (Voir figure 3). La gamme de tensions d'entrée est de 5 – 24
VCC & 5 – 12 VAC. Configuration des broches de la prise 2.1mm : manchon = centre/rouge +
VCC, masse = noir.
Fi
g
2
Fi
g
3

Other manuals for Ebode IR Link Pro Mini

Related product manuals