EasyManua.ls Logo

Ebode IR Link Pro Mini - Page 30

Ebode IR Link Pro Mini
44 pages
Print Icon
To Next Page IconTo Next Page
To Next Page IconTo Next Page
To Previous Page IconTo Previous Page
To Previous Page IconTo Previous Page
Loading...
7-4-2011 Rev 2 30 IR Link Pro Mini
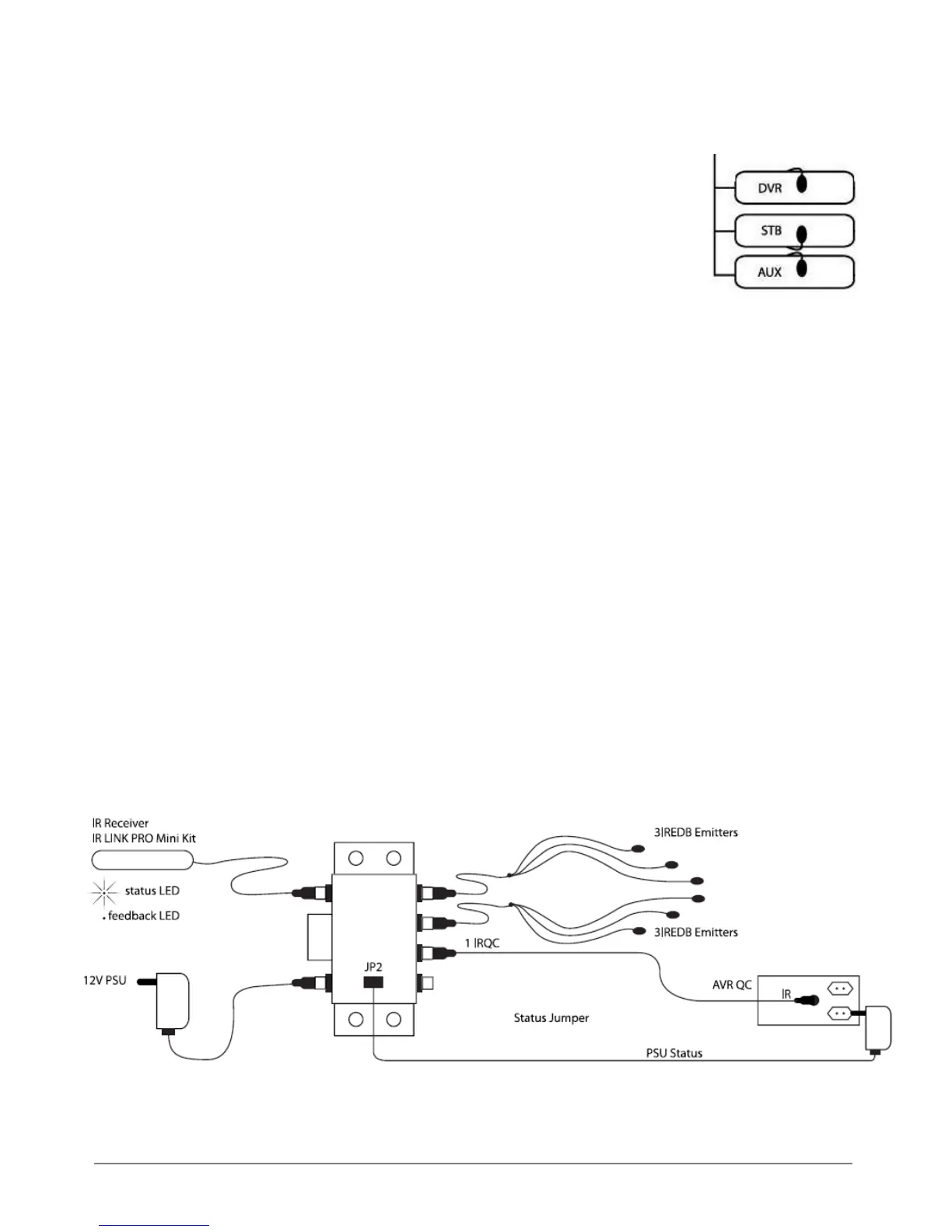
1. Fije los Emisores 3IREDB sobre las Ventanas de los Sensores IR de los componentes de su sistema
que desee controlar. Vea las Figs. 2.
2a. Conecte la mini-clavija amarilla del 3IREDB en uno de los conectores
"EMITTERS" amarillos del Bloque de Conexiones IRHUB4.
2b. Conecte el cable IRQC en uno de los conectores amarillos con la
etiqueta “EMITTERS” del IRHUB4, y el otro extremo en la entrada IR mono
de 3,5 mm de su AVR. La configuración del pin de 3,5 mm IRED Mono TS
es: La Punta son Datos IR, la Manga es toma de Tierra. (POR FAVOR LEA
EL MANUAL DEL DISPOSITIVO PARA VER SI SE AJUSTA LA CONFIGURACIÓN
DEL PIN)
3. Coloque el Receptor IR IRLPRO Mini fuera del armario cerrado donde se encuentra el equipo,
de modo que esté orientado directamente a su(s) Unidad(es) de Control Remoto.
4. Conecte la mini-clavija roja del Receptor IR IRLPRO Mini en el conector rojo "IR RCVR" del
Bloque de Conexiones IRHUB2.
5. Enchufe el adaptador eléctrico de 12VCC en una toma de corriente de 230V~50Hz no
controlada por interruptor.
NOTA: Es importante que use una toma de corriente alterna no controlada por interruptor para
que el sistema IR esté siempre activo para las órdenes de ENCENDIDO de los equipos.
6. Conecte la clavija “C” de 2,1mm del Adaptador Eléctrico en el conector "+12VDC" del
Bloque de Conexiones IRHUB4.
ESTADO
Usted puede enviar una señal de Estado de Alimentación al Receptor IR IRLPRO Mini
conectando un adaptador eléctrico a esta conexión (no suministrado; 5 -24 VCC & 5 – 12 VAC),
el cual p. ej. se conecta por del dispositivo a controlar. Cuando el dispositivo A/V se enciende o
el contacto se activa, el LED de Estado Ámbar se ilumina en el Receptor IR IRLPRO Mini de modo
que puede ver que el dispositivo de A/V está encendido. (vea la figura 3). El rango de la tensión
de entrada es 5 -24 VCC & 5 – 12 VAC. La configuración del pin del conector de 2,1mm es:
centro/rojo es +VCC, manga/negro es la toma de Tierra.
Fi
g
2
Fi
g
3

Other manuals for Ebode IR Link Pro Mini

Related product manuals