EasyManua.ls Logo

Ebode IR Link Pro Mini - Connection Details; Status Feature

Ebode IR Link Pro Mini
44 pages
Print Icon
To Next Page IconTo Next Page
To Next Page IconTo Next Page
To Previous Page IconTo Previous Page
To Previous Page IconTo Previous Page
Loading...
7-4-2011 Rev 2 5 IR Link Pro Mini
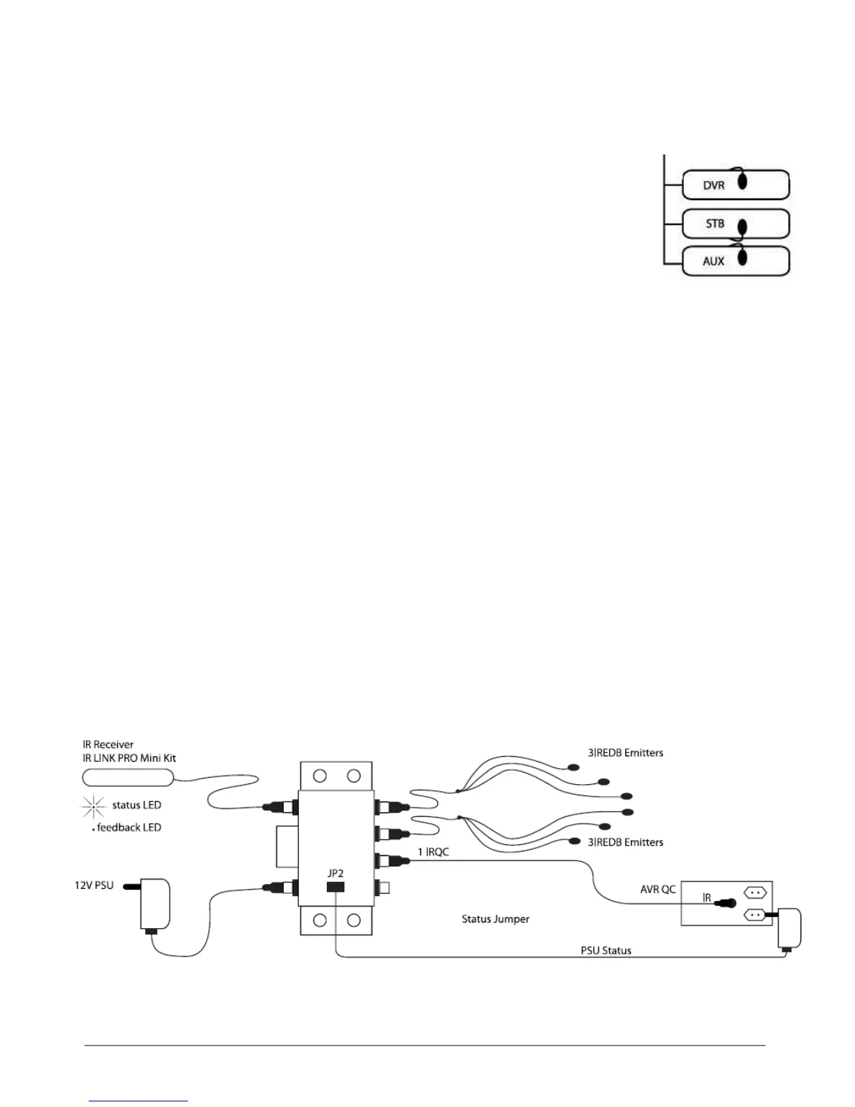
1. Attach the 3IREDB Emitters onto the IR Sensor Windows of the components in your system that
you wish to control. Refer to Fig. 2.
2a. Plug the yellow mini plugs of the 3IREDB into one of the yellow labelled
"EMITTERS" jacks of the IRHUB4 Connecting Hub.
2b. Plug the IRQC cable into one of the yellow labelled “EMITTERS” jacks of
the IRHUB4, and the other side into the 3.5 mm mono IR input of your AVR.
IRED Mono TS 3.5mm pin configuration: tip is IR Data, sleeve is Ground.
(PLEASE CHECK THE MANUAL OF THE DEVICE FOR MATCHING PIN
CONFIGURATION)
3. Position the IRLPRO Mini IR Receiver in a location outside of the equipment cabinet or closet
that will have a straight line-of-sight view of your Hand Held Remote(s). The Receiver can be fixed
to the surface by using the double side tape pad.
4. Plug the red mini-plug of the IRLPRO Mini IR Receiver into the red labelled "IR RCVR" jack on the
IRHUB4 Connecting Hub.
5. Plug the 12VDC Power Supply into an unswitched 230V~50Hz outlet.
NOTE: It is important that you use an unswitched AC outlet so that the IR system is always active
for system power ON commands.
6. Plug the 2.1mm "C" plug of the Power Supply Adapter into the "+12VDC" jack on the IRHUB4
Connecting Hub.
STATUS
You can send a Power Status signal to the IRLPRO Mini IR Receiver by connecting a power
adapter to this connection (not supplied), which e.g. is switched by the device to be controlled.
When the A/V device or contact is switched on, the Amber Status LED will light up in the IRLPRO
Mini IR Receiver so that you can see that the A/V device is switched on. (see figure 3). The input
voltage range is 5–24VDC & 5–12VAC. Socket 2.1mm, pin configuration: centre/red is ST/+VDC,
sleeve/black is GND.
Fi
g
2
Fi
g
3

Other manuals for Ebode IR Link Pro Mini

Related product manuals