EasyManua.ls Logo

Ebode IR Link Pro Mini - Page 10

Ebode IR Link Pro Mini
44 pages
Print Icon
To Next Page IconTo Next Page
To Next Page IconTo Next Page
To Previous Page IconTo Previous Page
To Previous Page IconTo Previous Page
Loading...
21-2-2014 10 IR Link Pro Mini
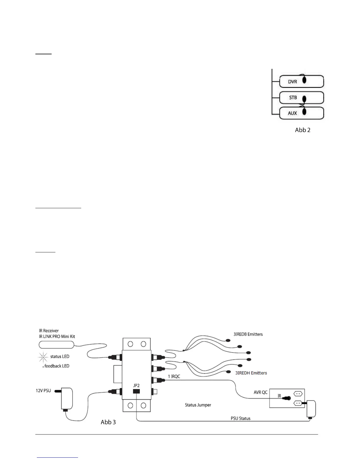
1. Bringen Sie die 3IREDB und/oder die 3IREDH IR Emitter an den IR-Sensorfenstern der zu
steuernden Komponenten in Ihrem System an. Siehe Abb. 2.
Tipp: Leuchten Sie mit einer Taschenlampe auf den Display und Sie werden wahrscheinlich
die Lage des IR-Sensors erkennen können.
2a. Schließen Sie die gelben Ministecker des 3IREDB und/oder die
3IREDH an einer der gelben Buchsen EMITTERS des IRHUB4
Anschlussblocks an.
2b. Schließen Sie das IRQC-Kabel an einer der gelben Buchsen
EMITTERSdes IRHUB4 an und die andere Seite am 3,5 mm Mono IR-
Eingang Ihres AVR. IRED Mono TS 3,5 mm Pin-Konfiguration: Spitze ist
IR Data, Manschette ist Masse (Bitte vergewissern Sie sich in der
Bedienungsanleitung des Geräts zur entsprechenden PIN-Konfiguratuions).
3. Bringen Sie den IR Link Pro Mini IR-Receiver an einer Stelle außerhalb des Geräteschranks
an, zu der eine direkte Sichtverbindung zur Ihrer Fernbedienung besteht.
4. Schließen Sie den roten Ministecker des IR Link Pro Mini IR-Receivers an der roten Buchse
IR RCVR“ des IRHUB4 Anschlussblocks an.
5. Schließen Sie das 12V DC Netzteil an einer nicht geschalteten 230V~ 50 Hz Steckdose an.
Bitte beachten: Es ist wichtig, dass Sie eine nicht geschaltete Steckdose benutzen, so dass
das IR-System ständig für System-Einschaltbefehle aktiv ist.
6. Schließen Sie den 2,1 mm „C“ Stecker der Spannungsversorgung an der Buchse
+12VDC des IRHUB4 Anschlussblocks an.
Status
Die Ebode IR Link Pro Mini verfügt über eine einzigartige Funktion namens "STATUS". Es
kann Ihnen zeigen, ob ein aus den Augen verborgen Quelle (zB Verstärker) auf ON oder OFF
mit einer Bernsteinfarben betriebene LED-build-in der Front des IR Receiver. Sobald Sie die
Macht (5-24VDC), auf der Ebode IRHUB4 aus ihrer Quelle (zB Verstärker) JP2 gelten, wird es
Sie sagen, wenn die Quelle angetriebenen oder nicht. Die meisten Verstärker haben auch
12V Trigger-Ausgänge und zusätzliche geschaltete Steckdosen, die JP2 auf der Ebode
IRHUB4 angeschlossen werden können (siehe Abbildung 3).Der Eingangsspannungsbereich
ist 524VDC & 5-12VAC. Buchse 2,1 mm Pin-Konfiguration: Mitte/rot ist +V DC,
Manschette/schwarz ist Masse (Netzeil nicht im Lieferumfang enthalten).

Other manuals for Ebode IR Link Pro Mini

Related product manuals